HOME   LIST
‹–   –›

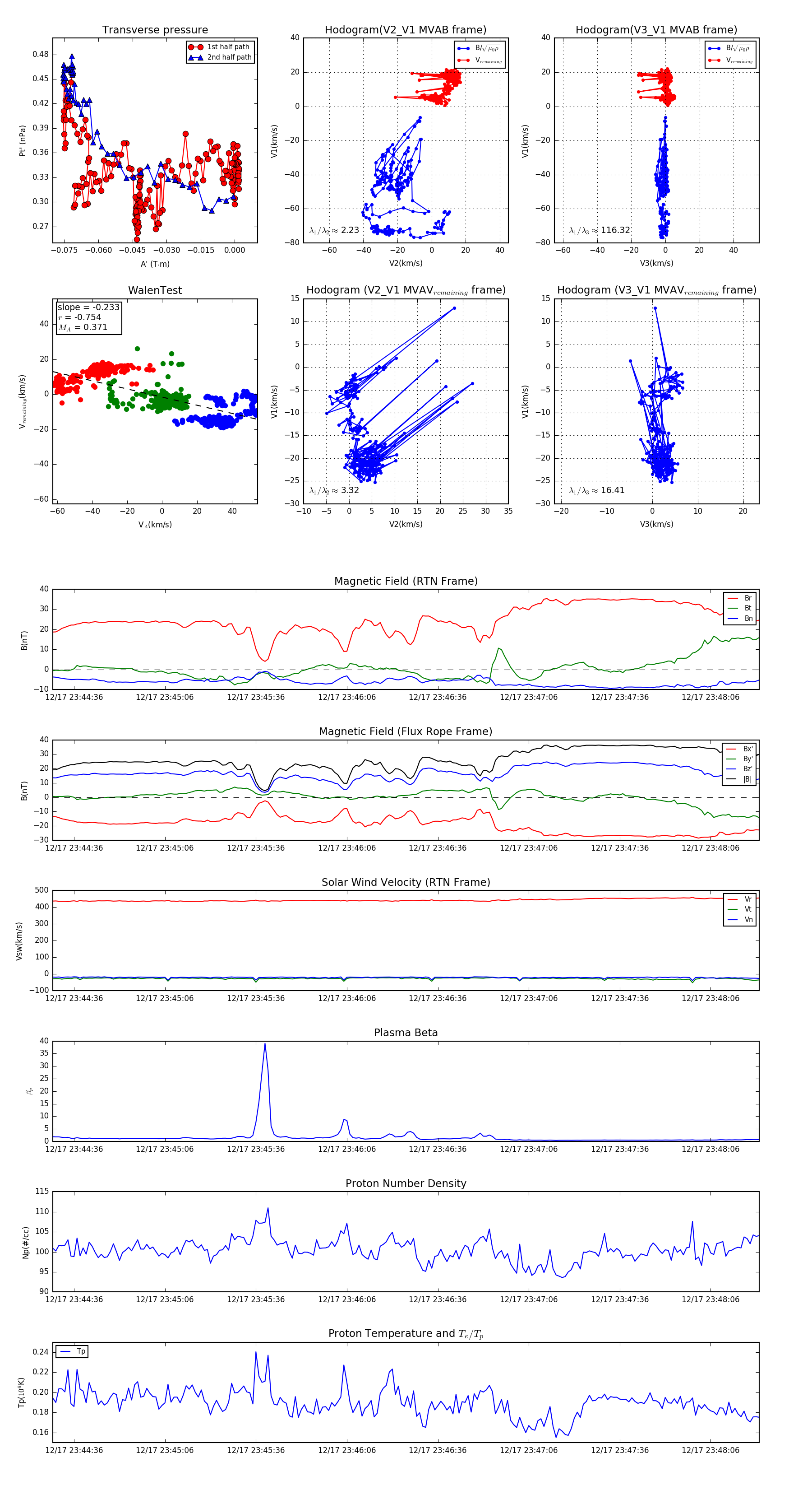
Flux Rope in 2024

Flux Rope Event 2024-12-17 23:44:29 ~ 2024-12-17 23:48:22 (234 seconds)


plot