HOME   LIST
‹–   –›

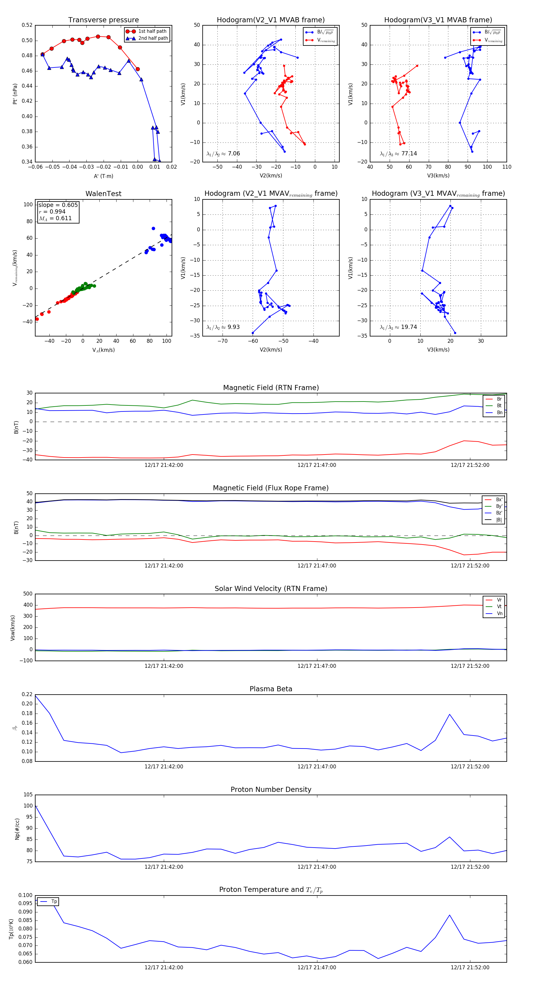
Flux Rope in 2024

Flux Rope Event 2024-12-17 21:37:48 ~ 2024-12-17 21:53:12 (925 seconds)


plot