HOME   LIST
‹–   –›

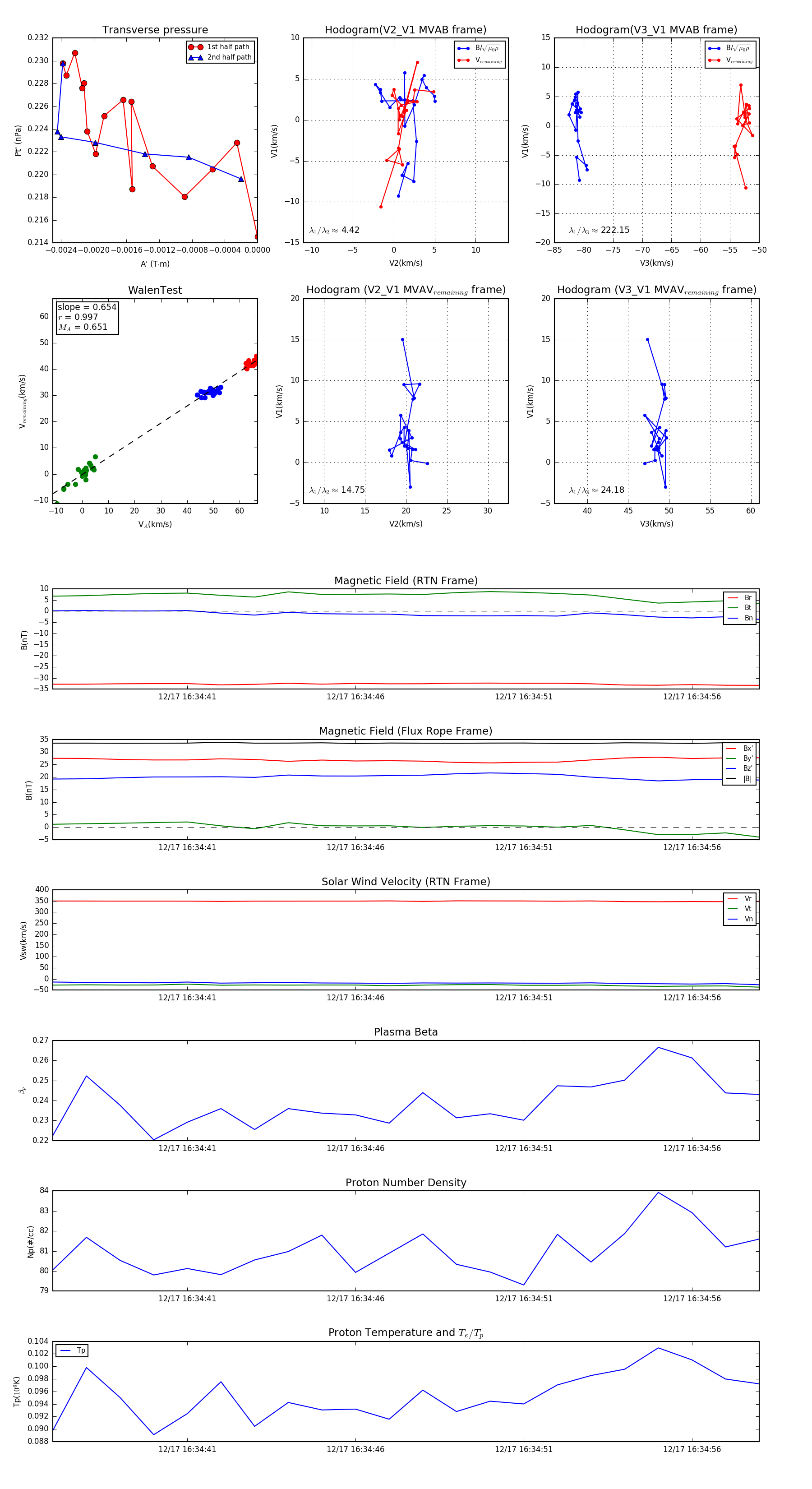
Flux Rope in 2024

Flux Rope Event 2024-12-17 16:34:37 ~ 2024-12-17 16:34:58 (22 seconds)


plot