HOME   LIST
‹–   –›

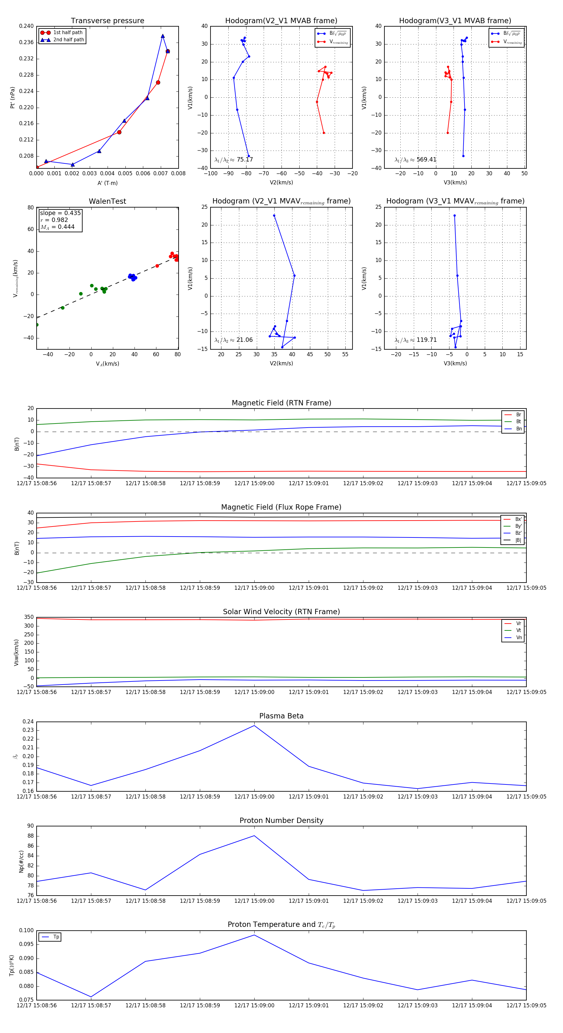
Flux Rope in 2024

Flux Rope Event 2024-12-17 15:08:56 ~ 2024-12-17 15:09:05 (10 seconds)


plot