HOME   LIST
‹–   –›

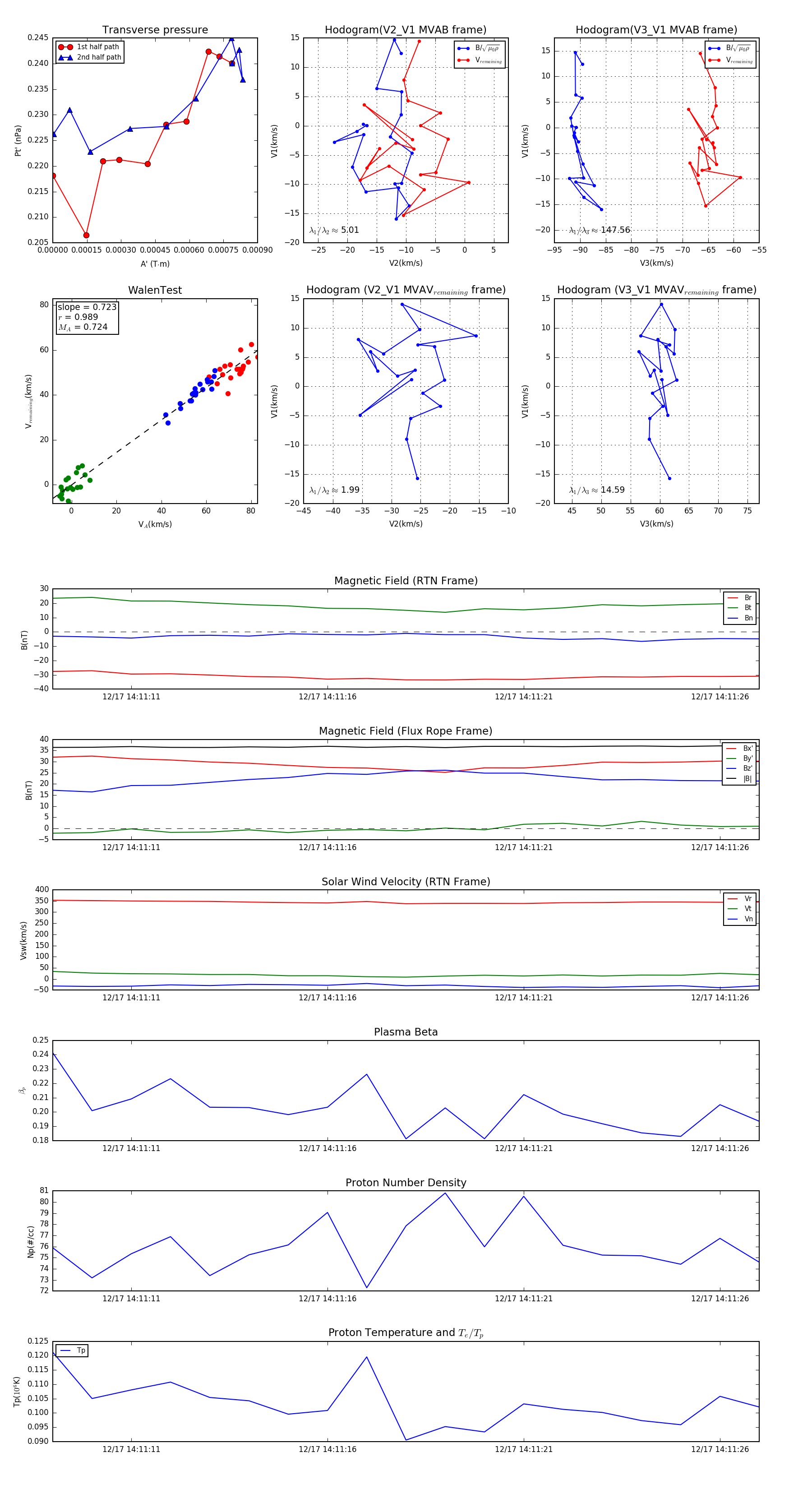
Flux Rope in 2024

Flux Rope Event 2024-12-17 14:11:09 ~ 2024-12-17 14:11:27 (19 seconds)


plot