HOME   LIST
‹–   –›

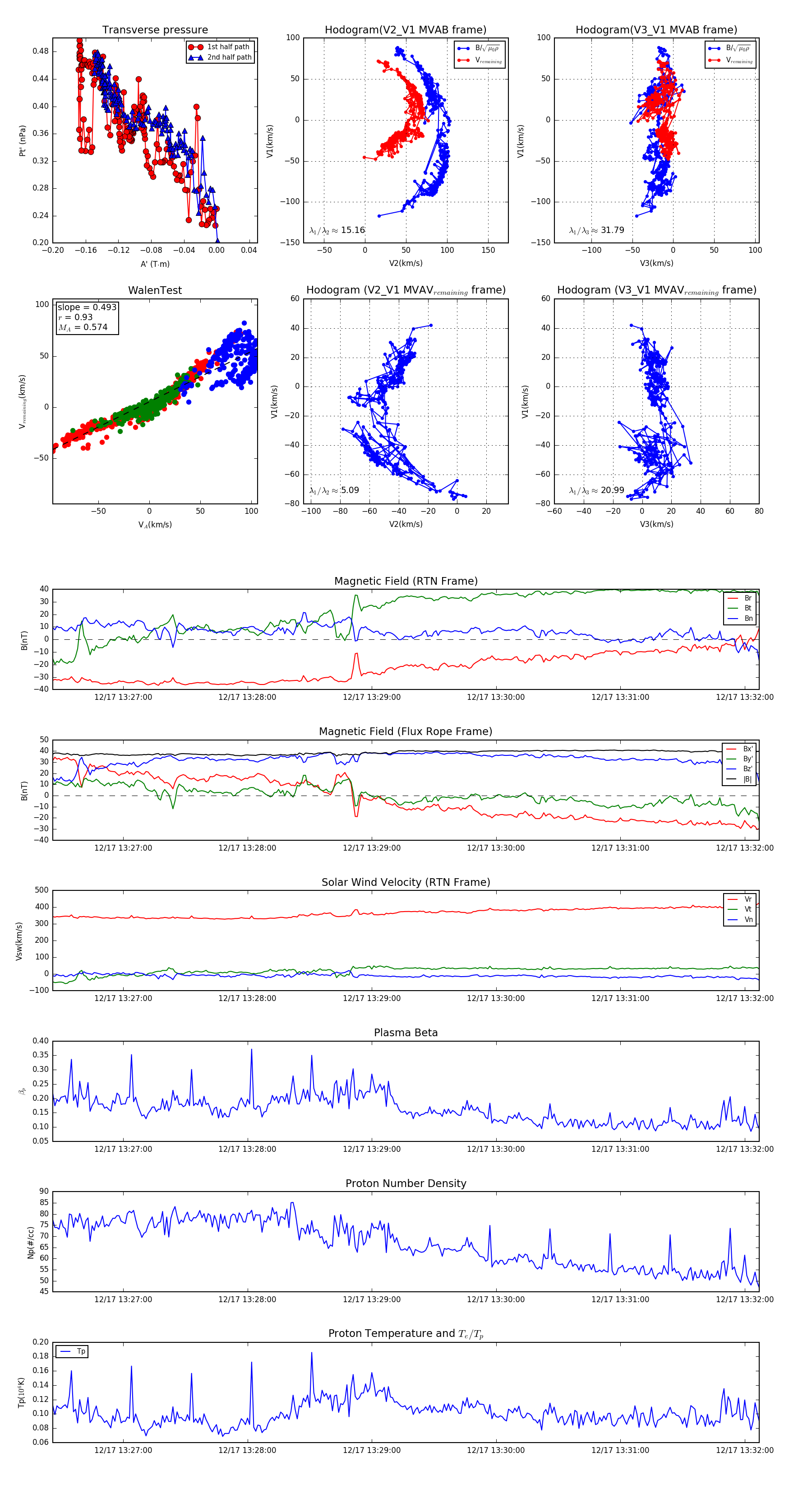
Flux Rope in 2024

Flux Rope Event 2024-12-17 13:26:26 ~ 2024-12-17 13:32:07 (342 seconds)


plot