HOME   LIST
‹–   –›

Flux Rope in 2024

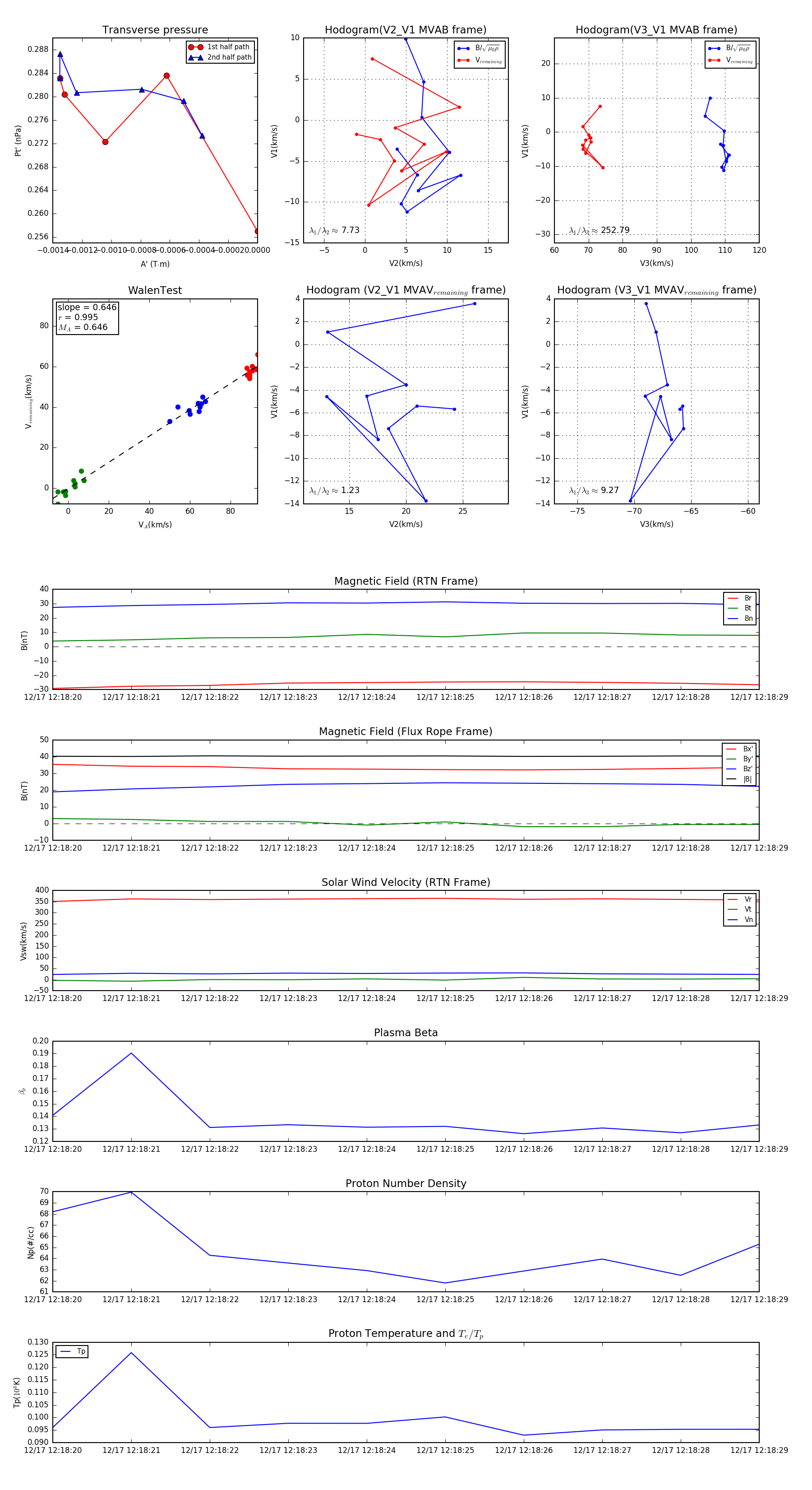
Flux Rope Event 2024-12-17 12:18:20 ~ 2024-12-17 12:18:29 (10 seconds)


plot