HOME   LIST
‹–   –›

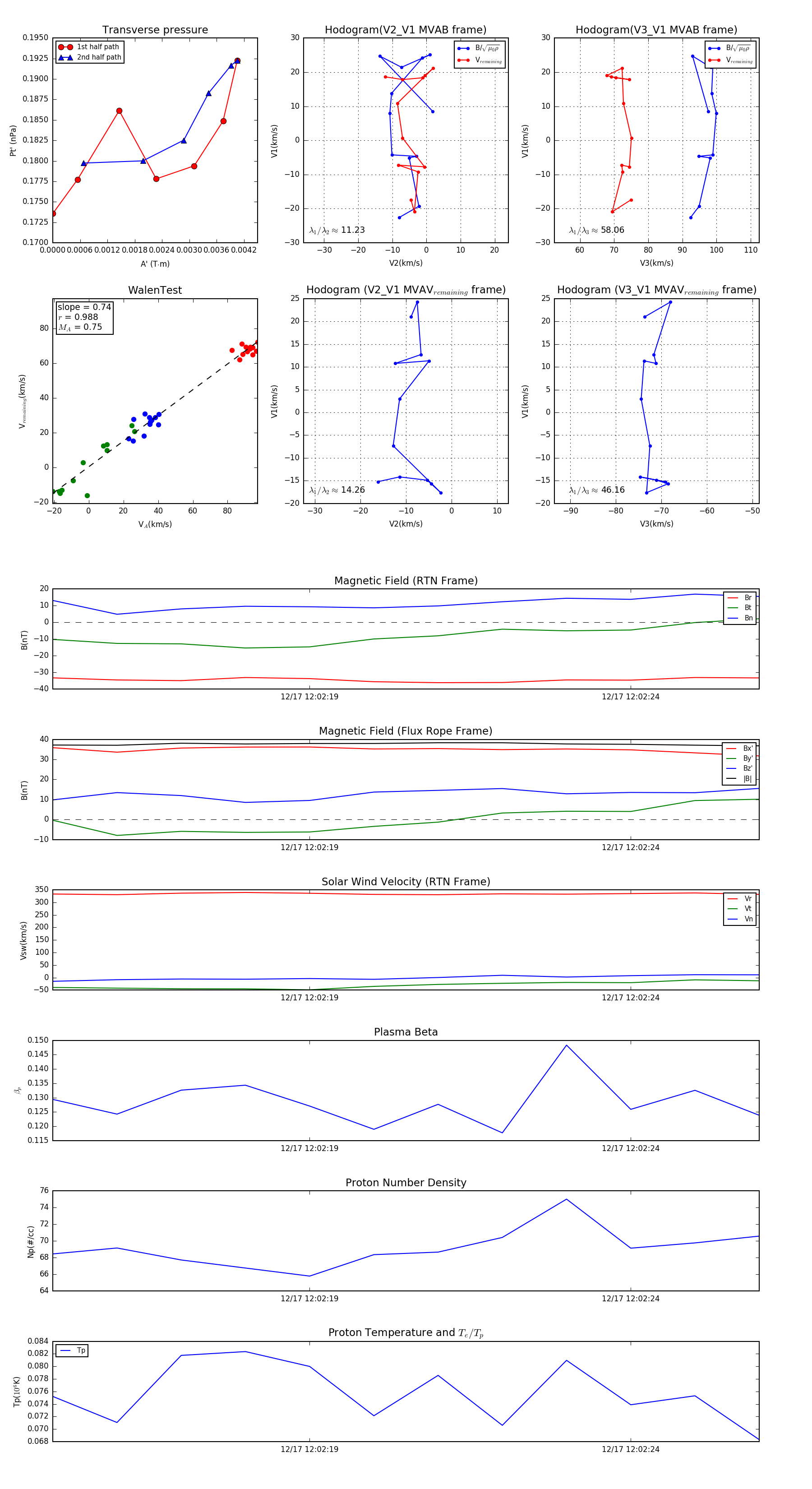
Flux Rope in 2024

Flux Rope Event 2024-12-17 12:02:15 ~ 2024-12-17 12:02:26 (12 seconds)


plot