HOME   LIST
‹–   –›

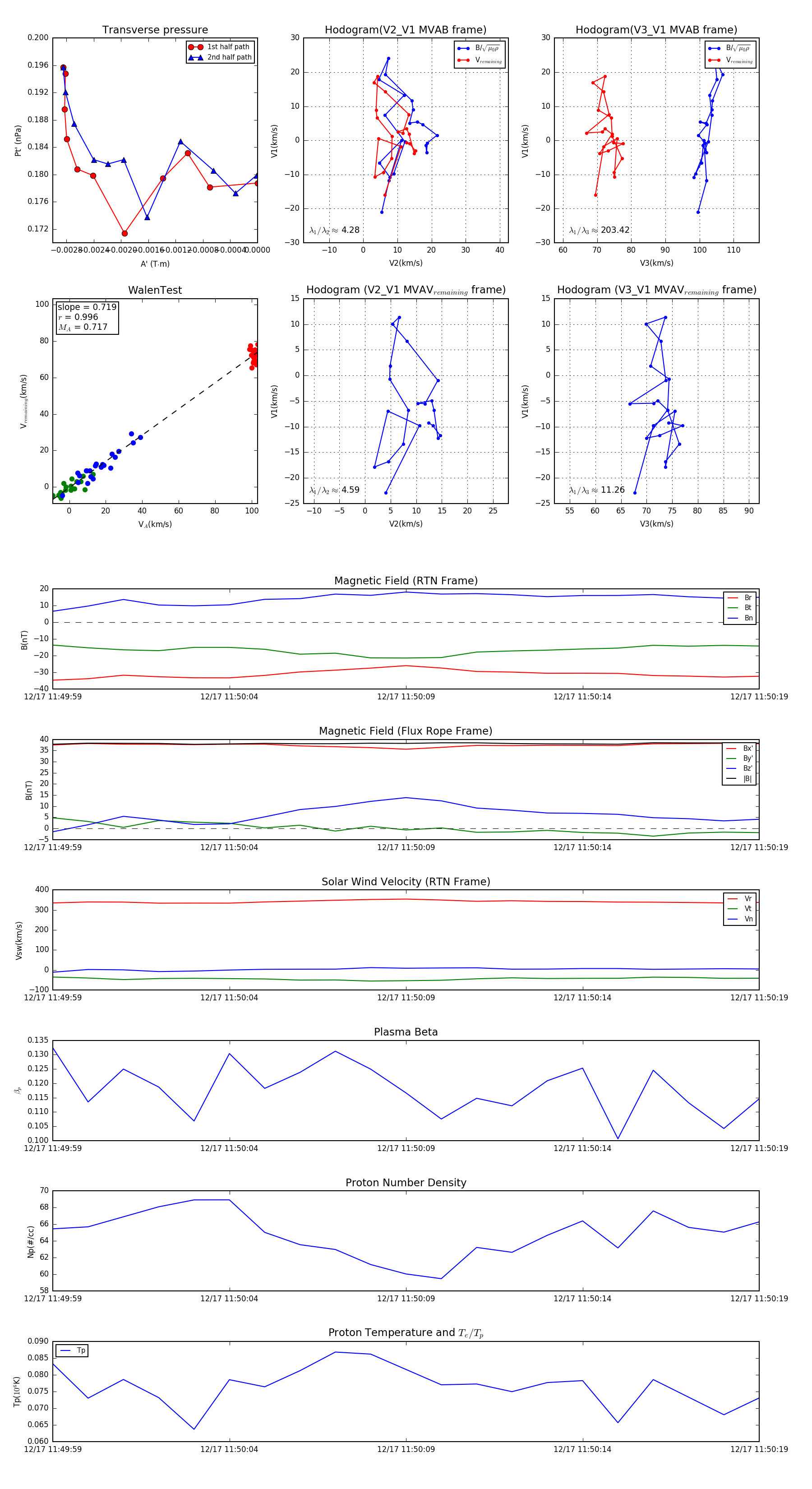
Flux Rope in 2024

Flux Rope Event 2024-12-17 11:49:59 ~ 2024-12-17 11:50:19 (21 seconds)


plot