HOME   LIST
‹–   –›

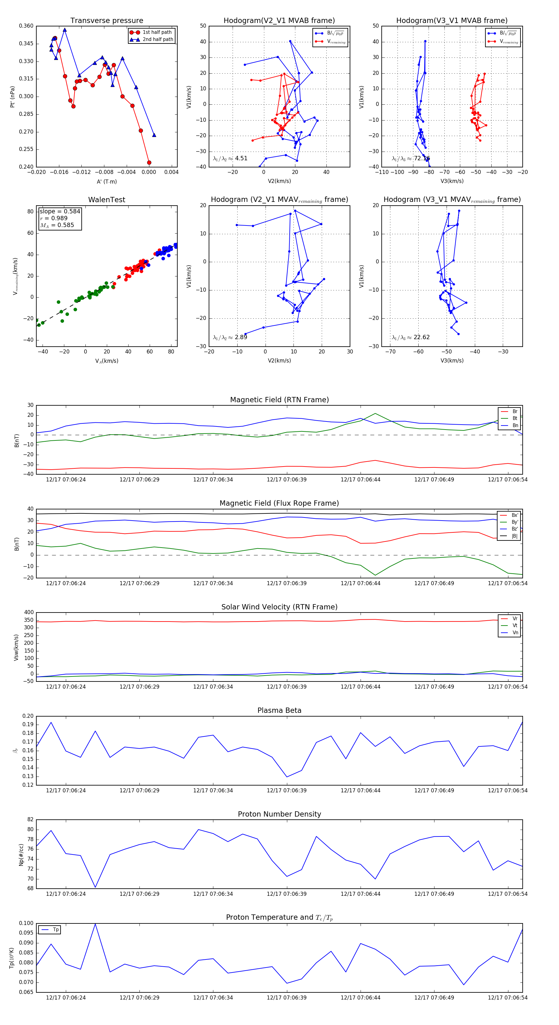
Flux Rope in 2024

Flux Rope Event 2024-12-17 07:06:22 ~ 2024-12-17 07:06:55 (34 seconds)


plot