HOME   LIST
‹–   –›

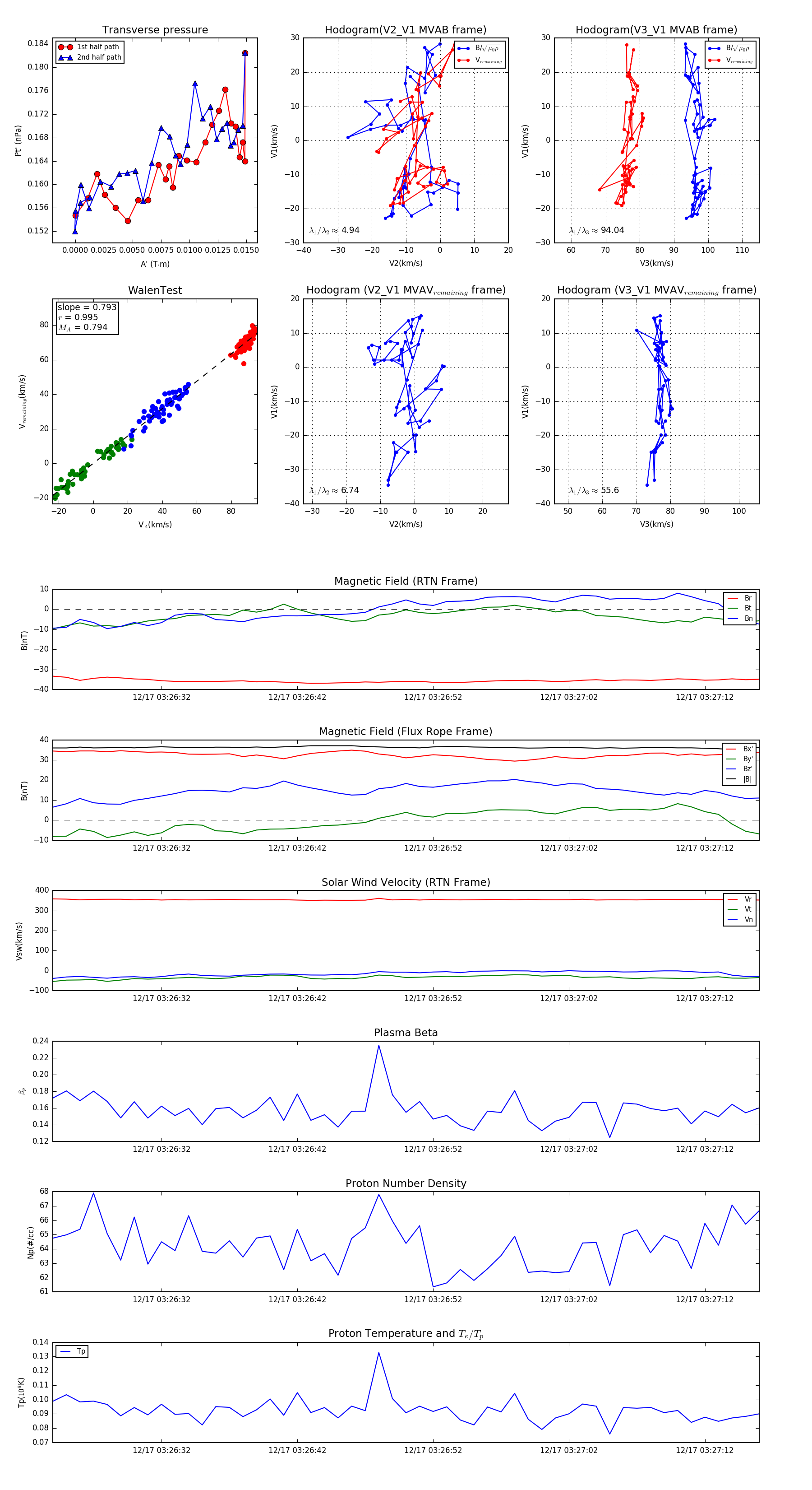
Flux Rope in 2024

Flux Rope Event 2024-12-17 03:26:24 ~ 2024-12-17 03:27:16 (53 seconds)


plot