HOME   LIST
‹–   –›

Flux Rope in 2024

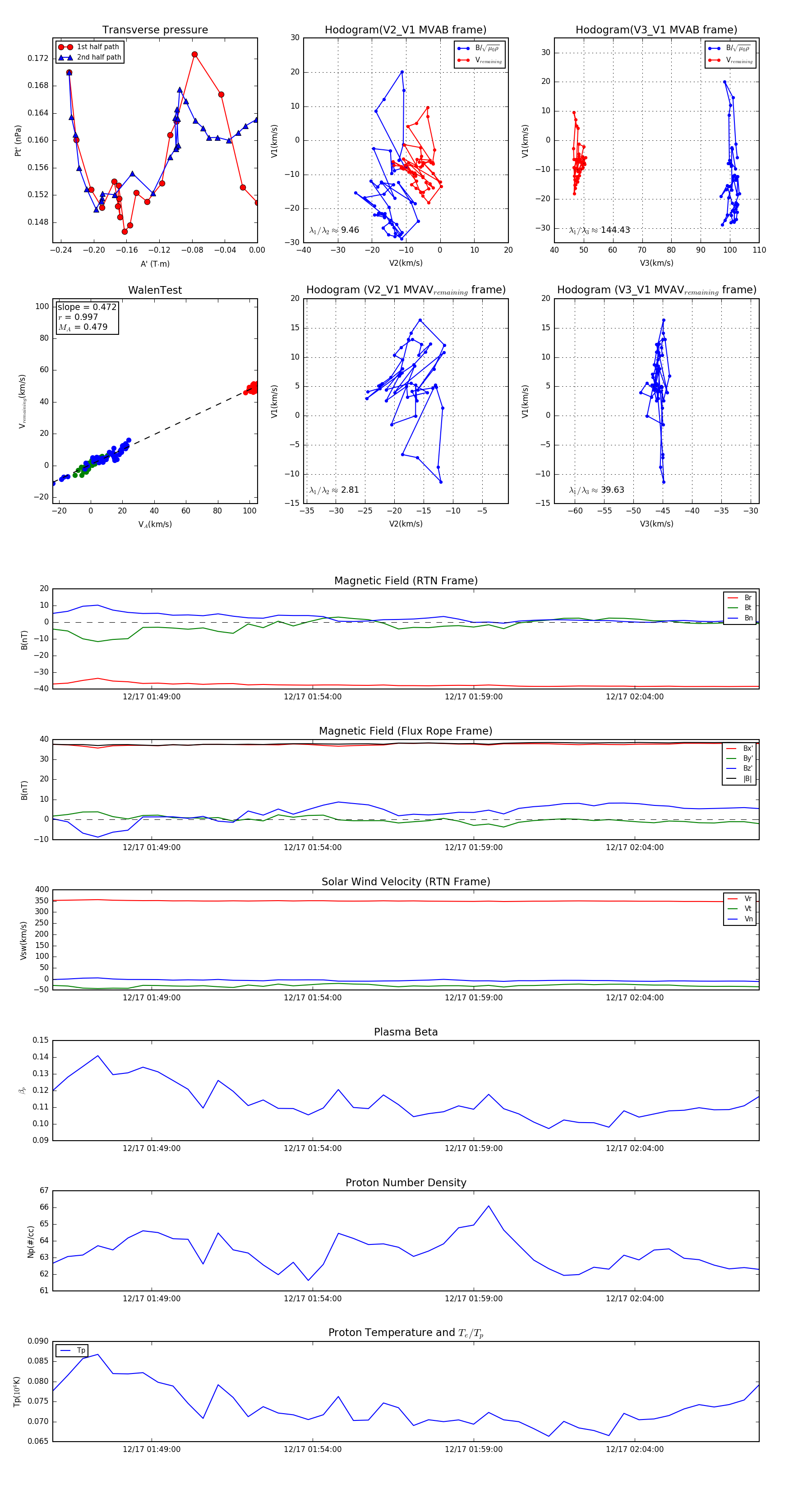
Flux Rope Event 2024-12-17 01:45:56 ~ 2024-12-17 02:07:52 (1317 seconds)


plot