HOME   LIST
‹–   –›

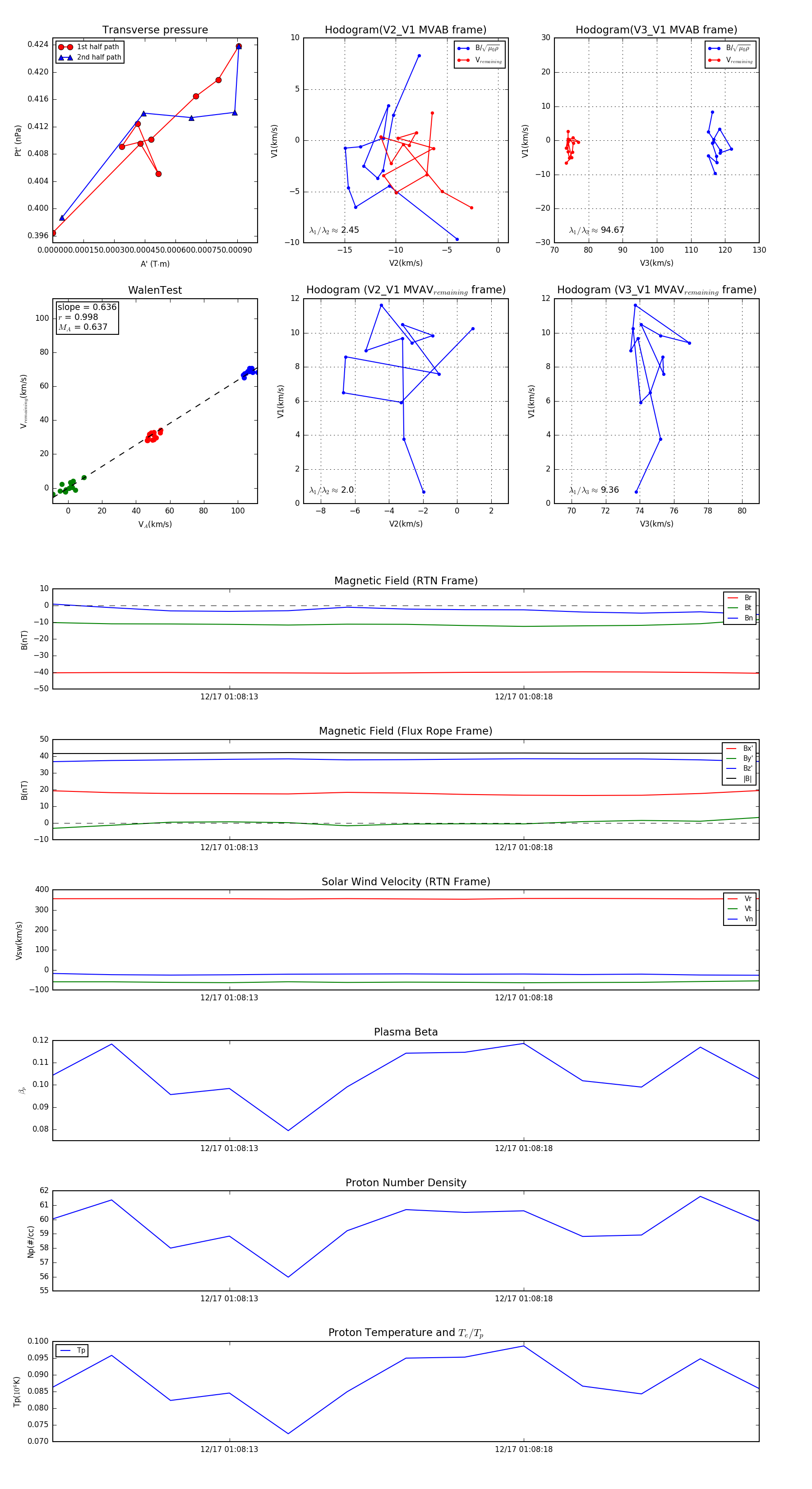
Flux Rope in 2024

Flux Rope Event 2024-12-17 01:08:10 ~ 2024-12-17 01:08:22 (13 seconds)


plot