HOME   LIST
‹–   –›

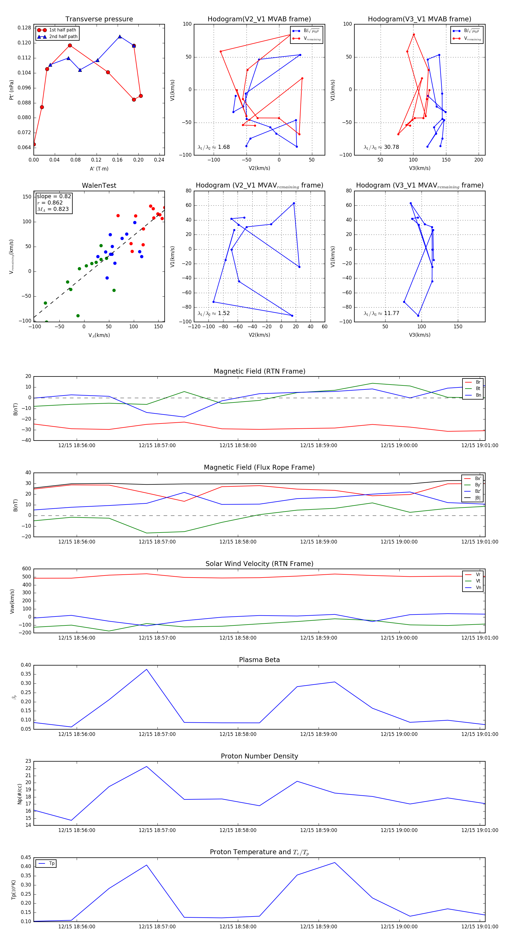
Flux Rope in 2024

Flux Rope Event 2024-12-15 18:55:28 ~ 2024-12-15 19:01:04 (337 seconds)


plot