HOME   LIST
‹–   –›

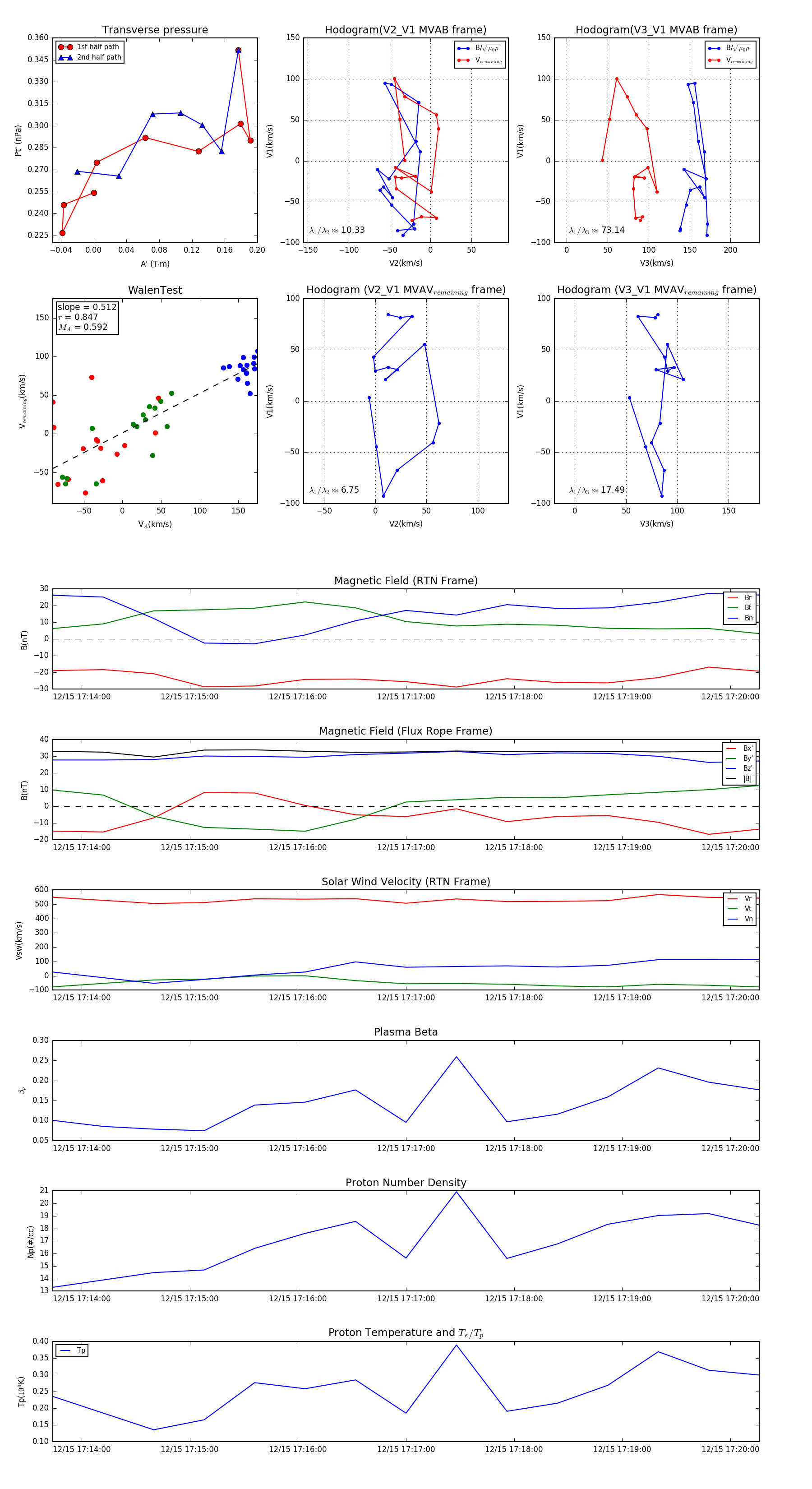
Flux Rope in 2024

Flux Rope Event 2024-12-15 17:13:44 ~ 2024-12-15 17:20:16 (393 seconds)


plot