HOME   LIST
‹–   –›

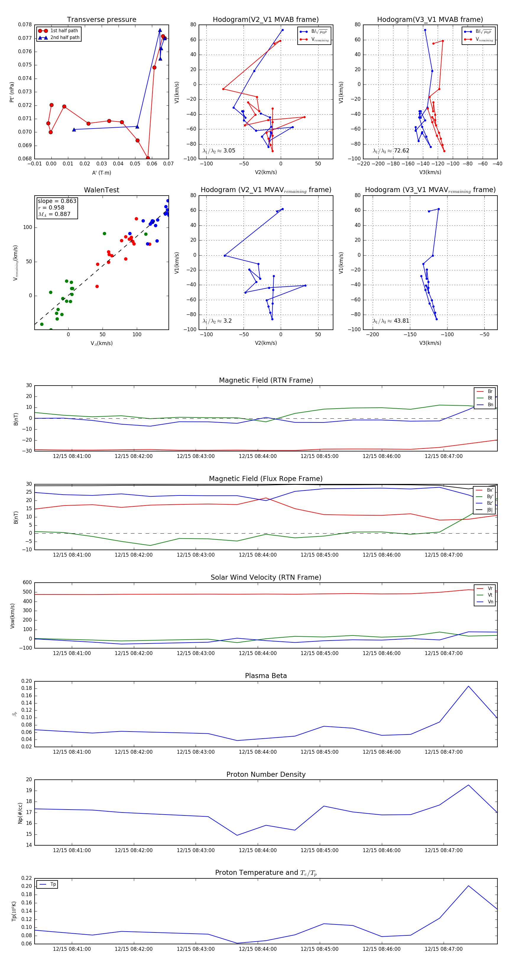
Flux Rope in 2024

Flux Rope Event 2024-12-15 08:40:24 ~ 2024-12-15 08:47:52 (449 seconds)


plot