HOME   LIST
‹–   –›

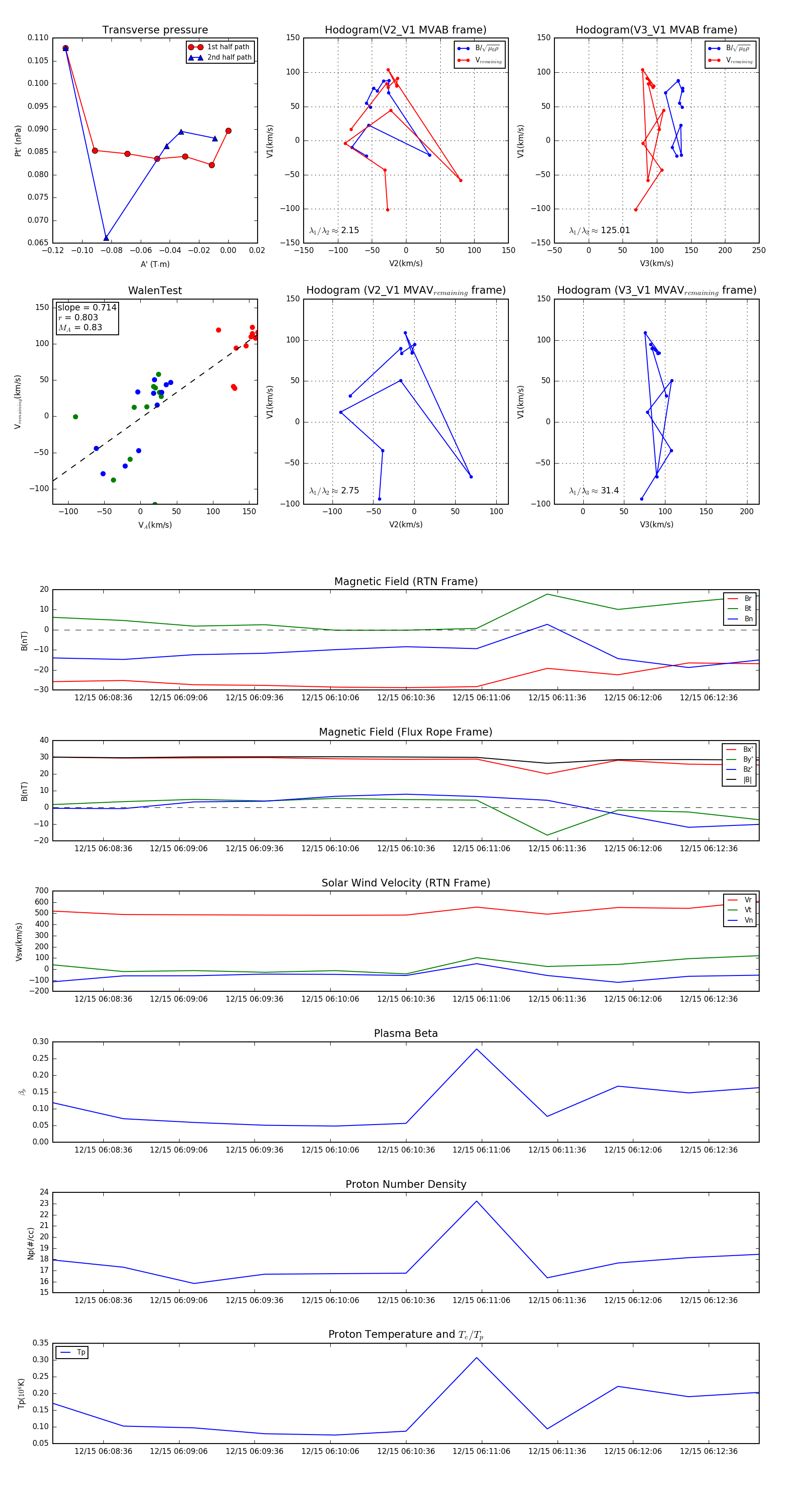
Flux Rope in 2024

Flux Rope Event 2024-12-15 06:08:16 ~ 2024-12-15 06:12:56 (281 seconds)


plot