HOME   LIST
‹–   –›

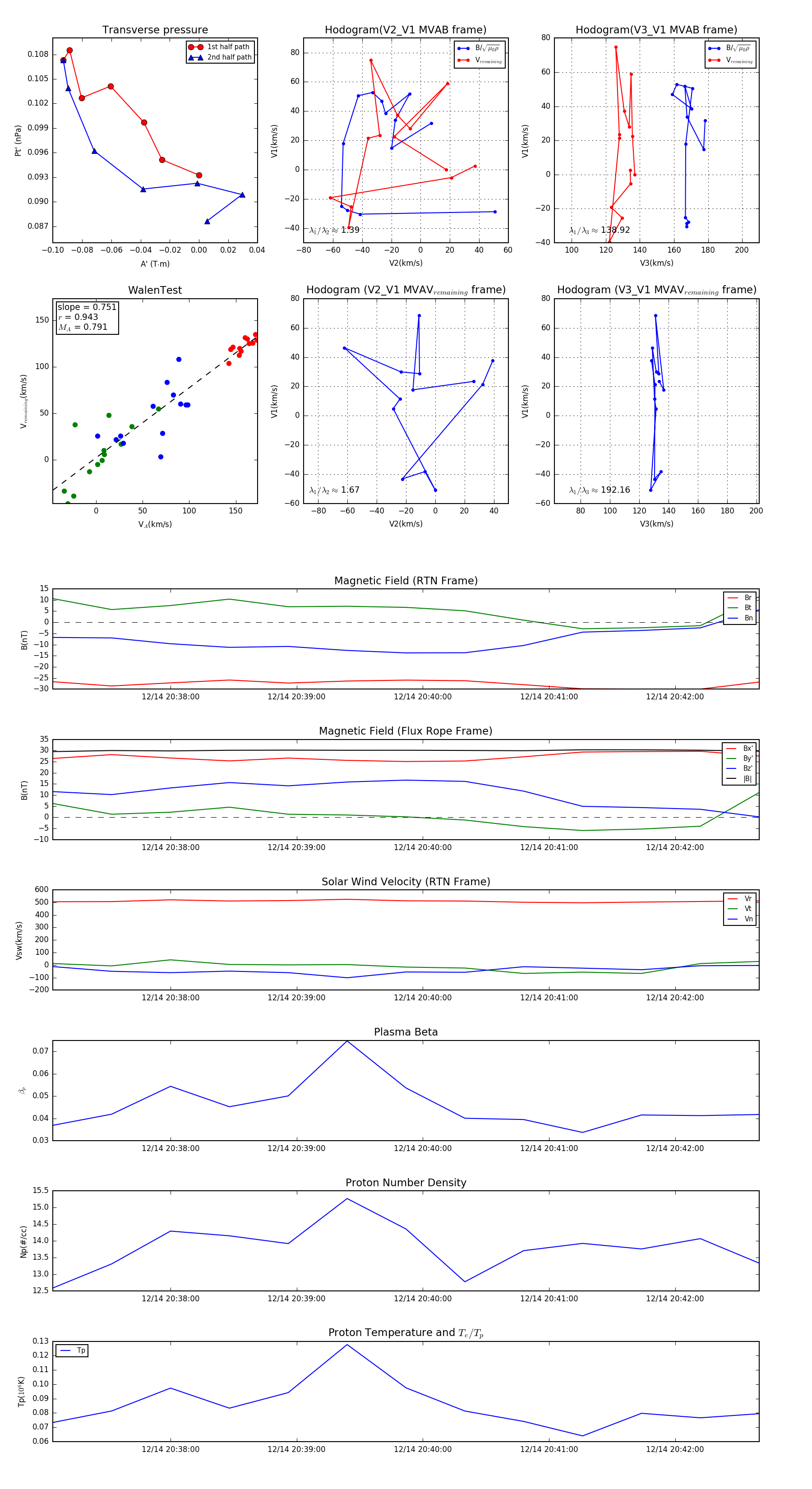
Flux Rope in 2024

Flux Rope Event 2024-12-14 20:37:04 ~ 2024-12-14 20:42:40 (337 seconds)


plot