HOME   LIST
‹–   –›

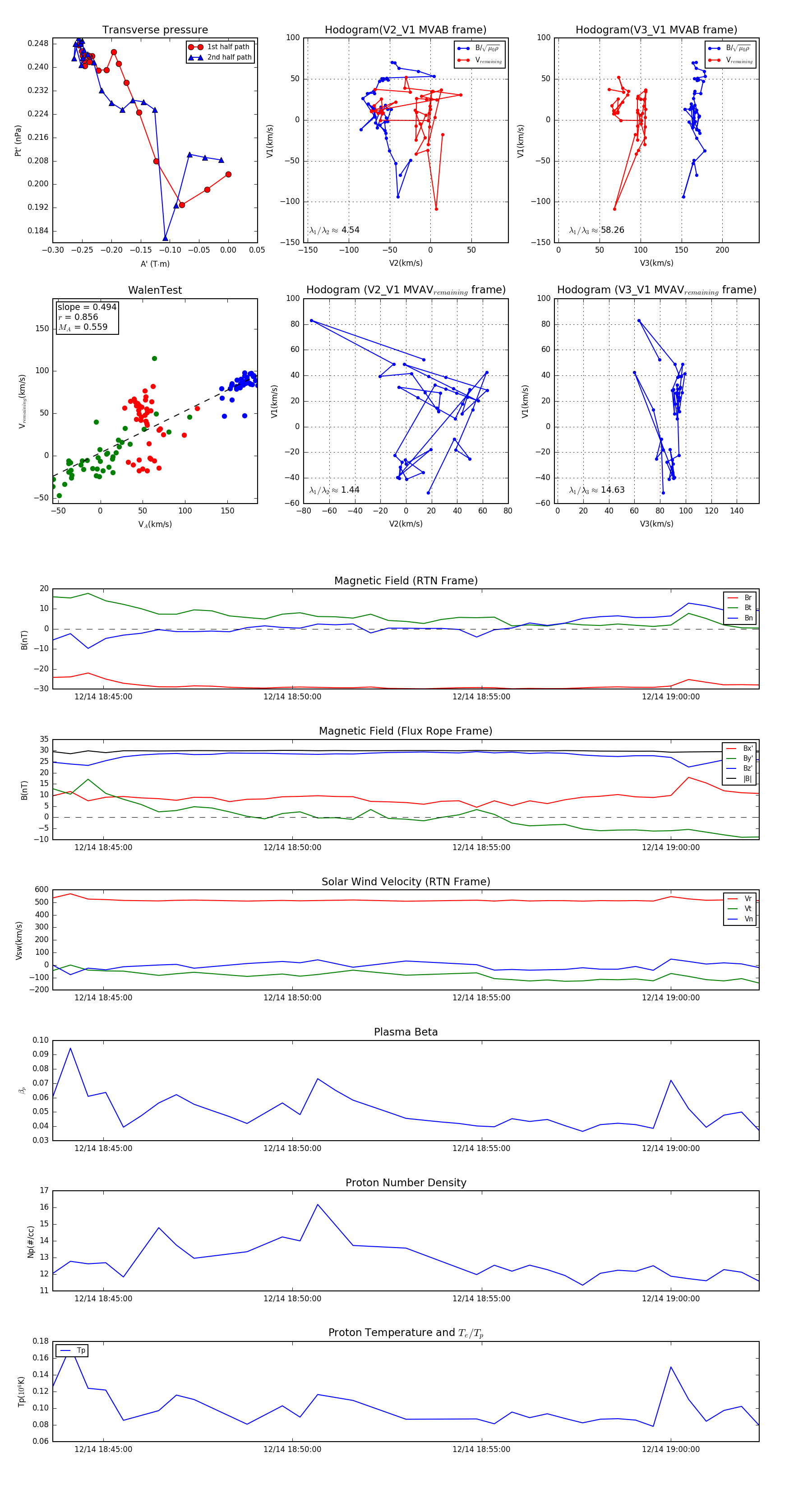
Flux Rope in 2024

Flux Rope Event 2024-12-14 18:43:40 ~ 2024-12-14 19:02:20 (1121 seconds)


plot