HOME   LIST
‹–   –›

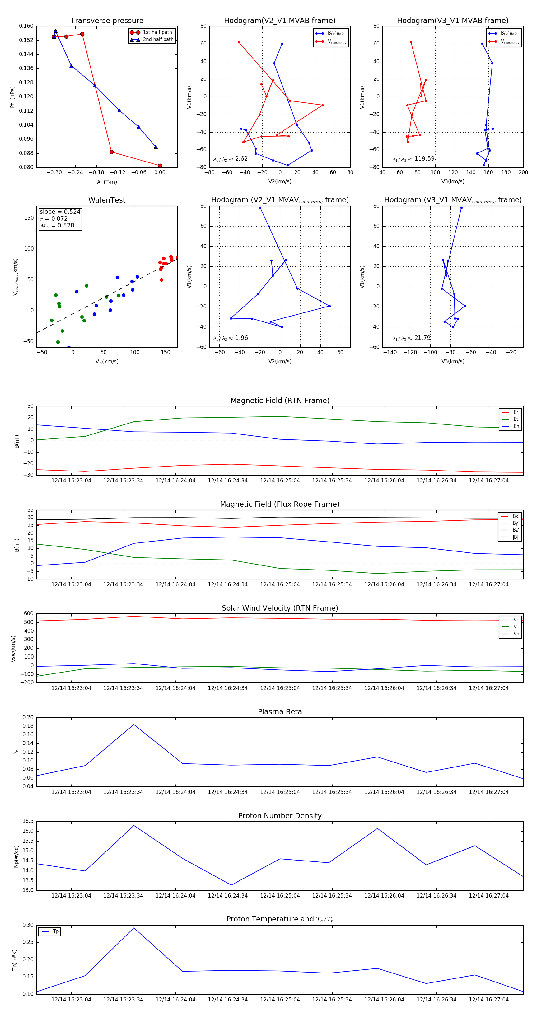
Flux Rope in 2024

Flux Rope Event 2024-12-14 16:22:44 ~ 2024-12-14 16:27:24 (281 seconds)


plot