HOME   LIST
‹–   –›

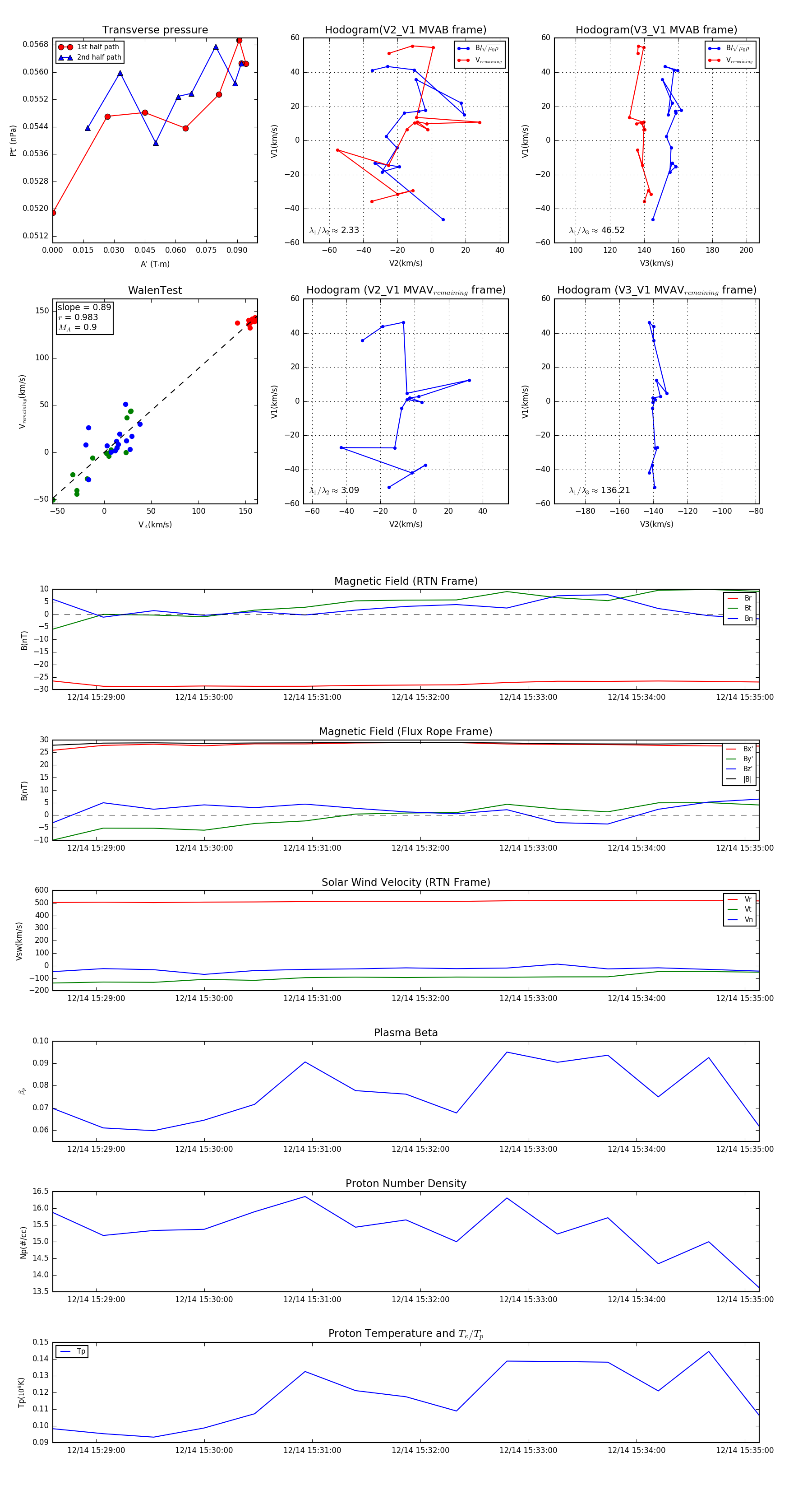
Flux Rope in 2024

Flux Rope Event 2024-12-14 15:28:36 ~ 2024-12-14 15:35:08 (393 seconds)


plot