HOME   LIST
‹–   –›

Flux Rope in 2024

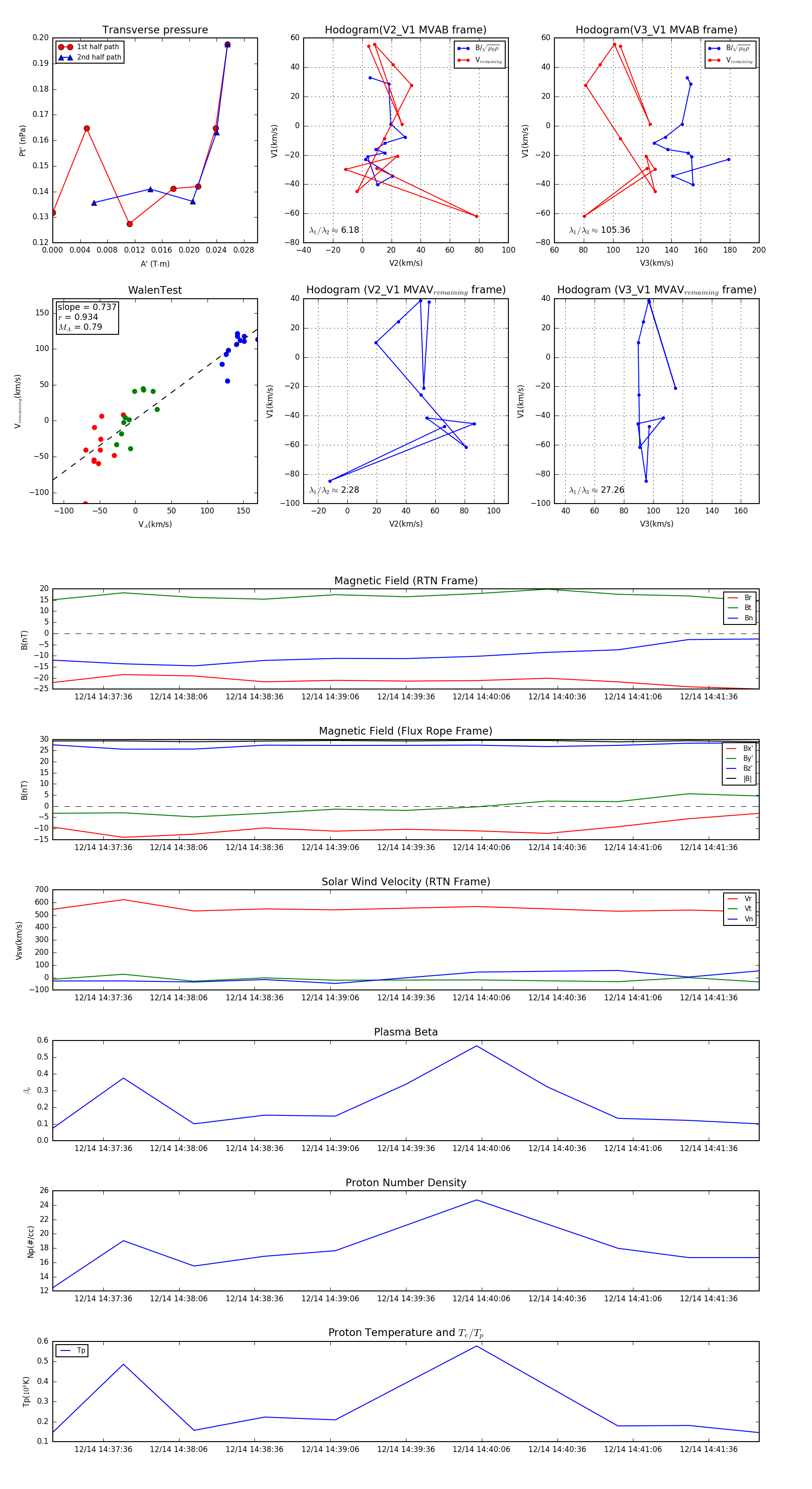
Flux Rope Event 2024-12-14 14:37:16 ~ 2024-12-14 14:41:56 (281 seconds)


plot