HOME   LIST
‹–   –›

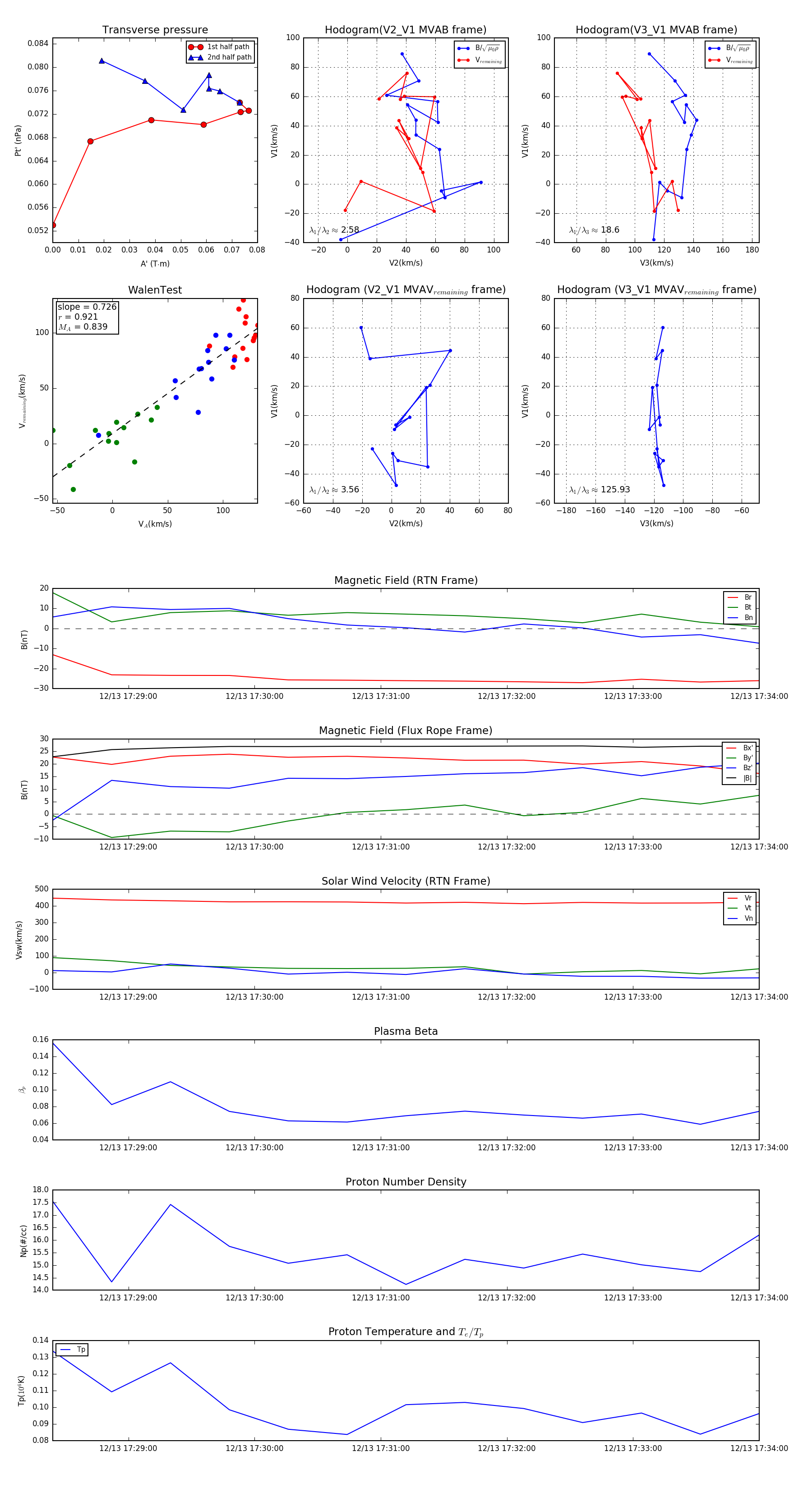
Flux Rope in 2024

Flux Rope Event 2024-12-13 17:28:24 ~ 2024-12-13 17:34:00 (337 seconds)


plot