HOME   LIST
‹–   –›

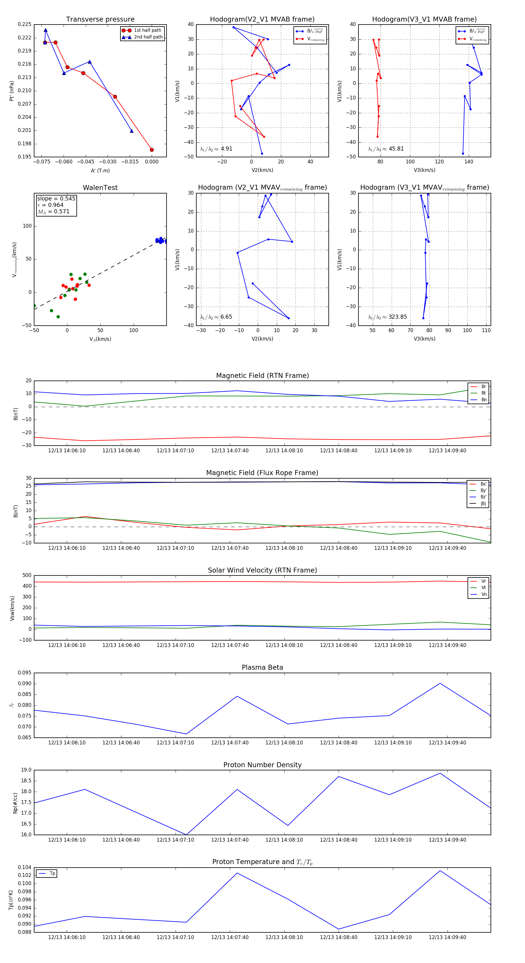
Flux Rope in 2024

Flux Rope Event 2024-12-13 14:05:52 ~ 2024-12-13 14:10:04 (253 seconds)


plot