HOME   LIST
‹–   –›

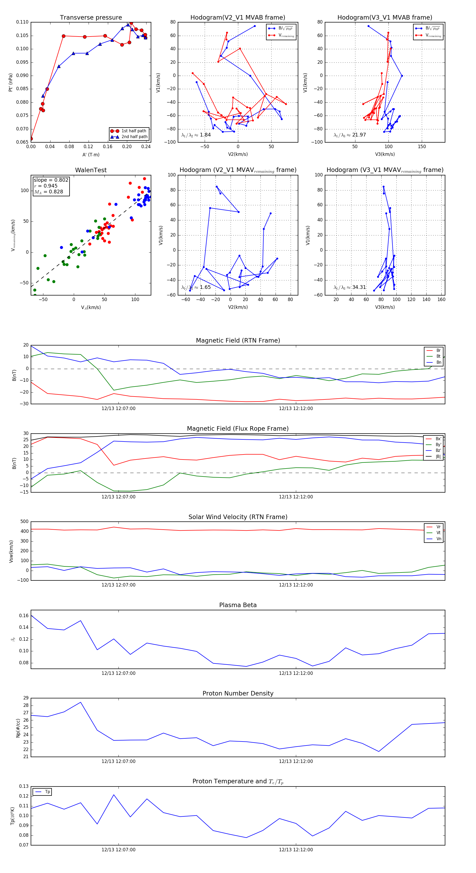
Flux Rope in 2024

Flux Rope Event 2024-12-13 12:04:32 ~ 2024-12-13 12:16:12 (701 seconds)


plot