HOME   LIST
‹–   –›

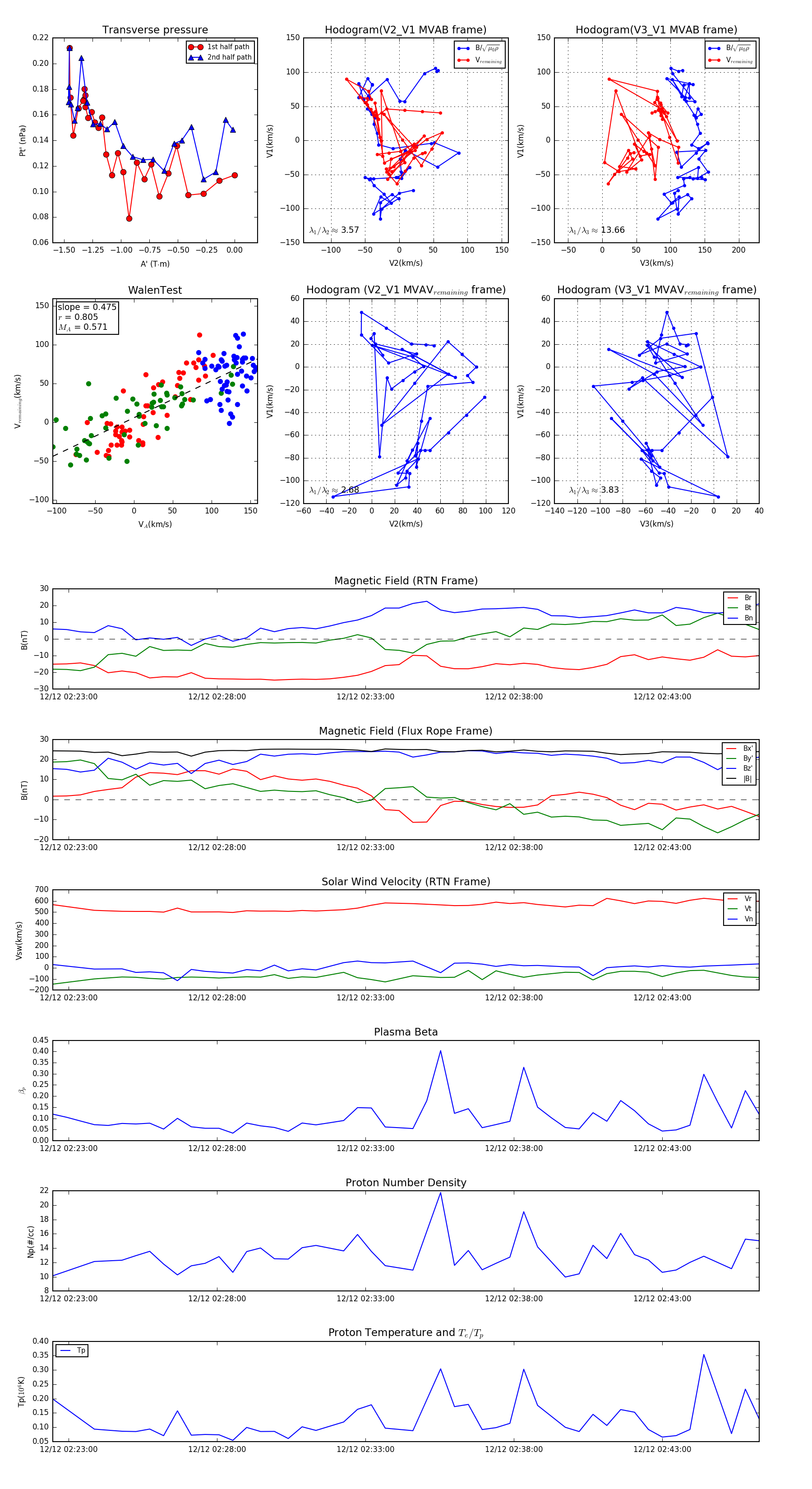
Flux Rope in 2024

Flux Rope Event 2024-12-12 02:22:28 ~ 2024-12-12 02:46:16 (1429 seconds)


plot