HOME   LIST
‹–   –›

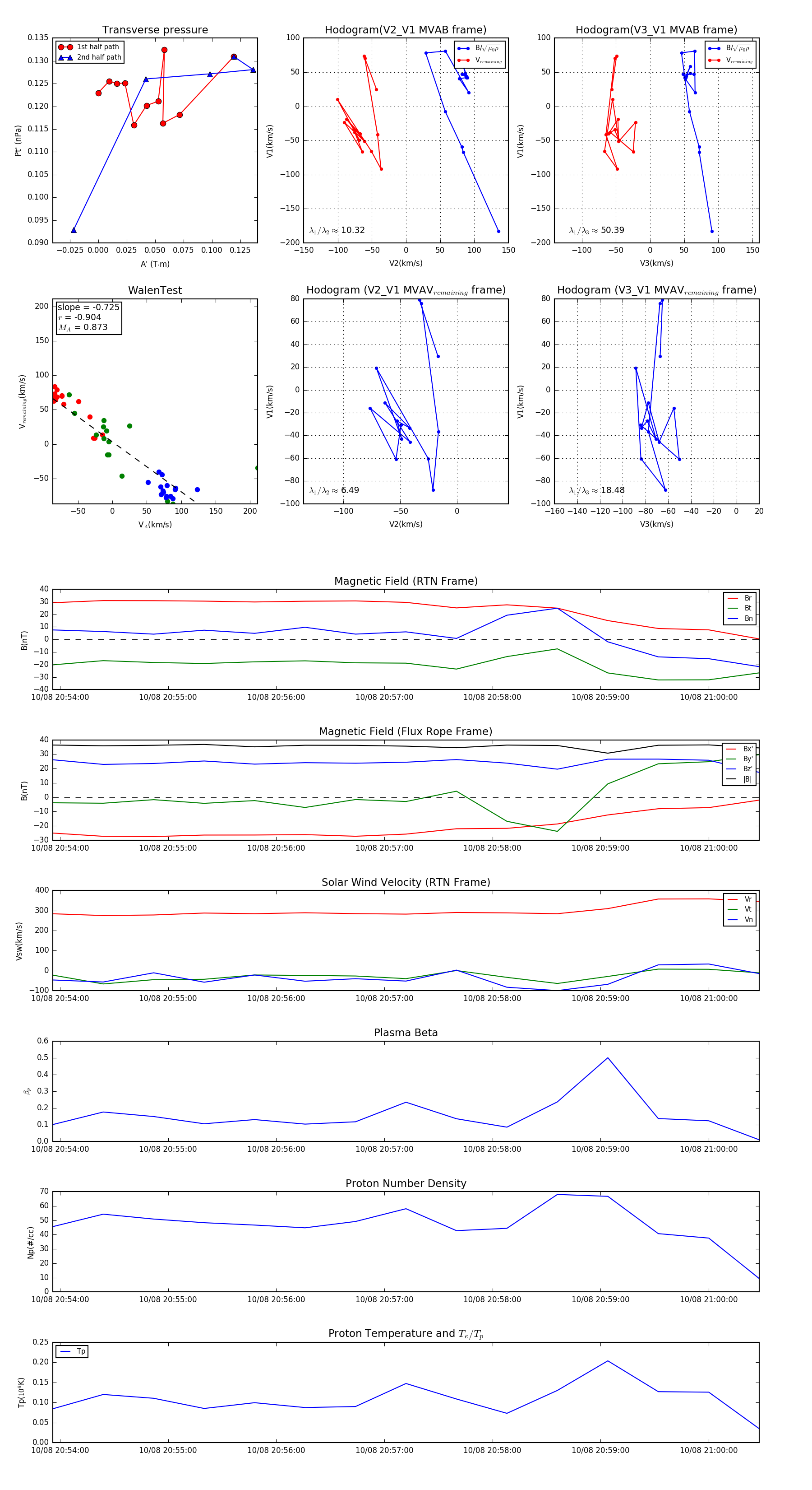
Flux Rope in 2024

Flux Rope Event 2024-10-08 20:53:56 ~ 2024-10-08 21:00:28 (393 seconds)


plot