HOME   LIST
‹–   –›

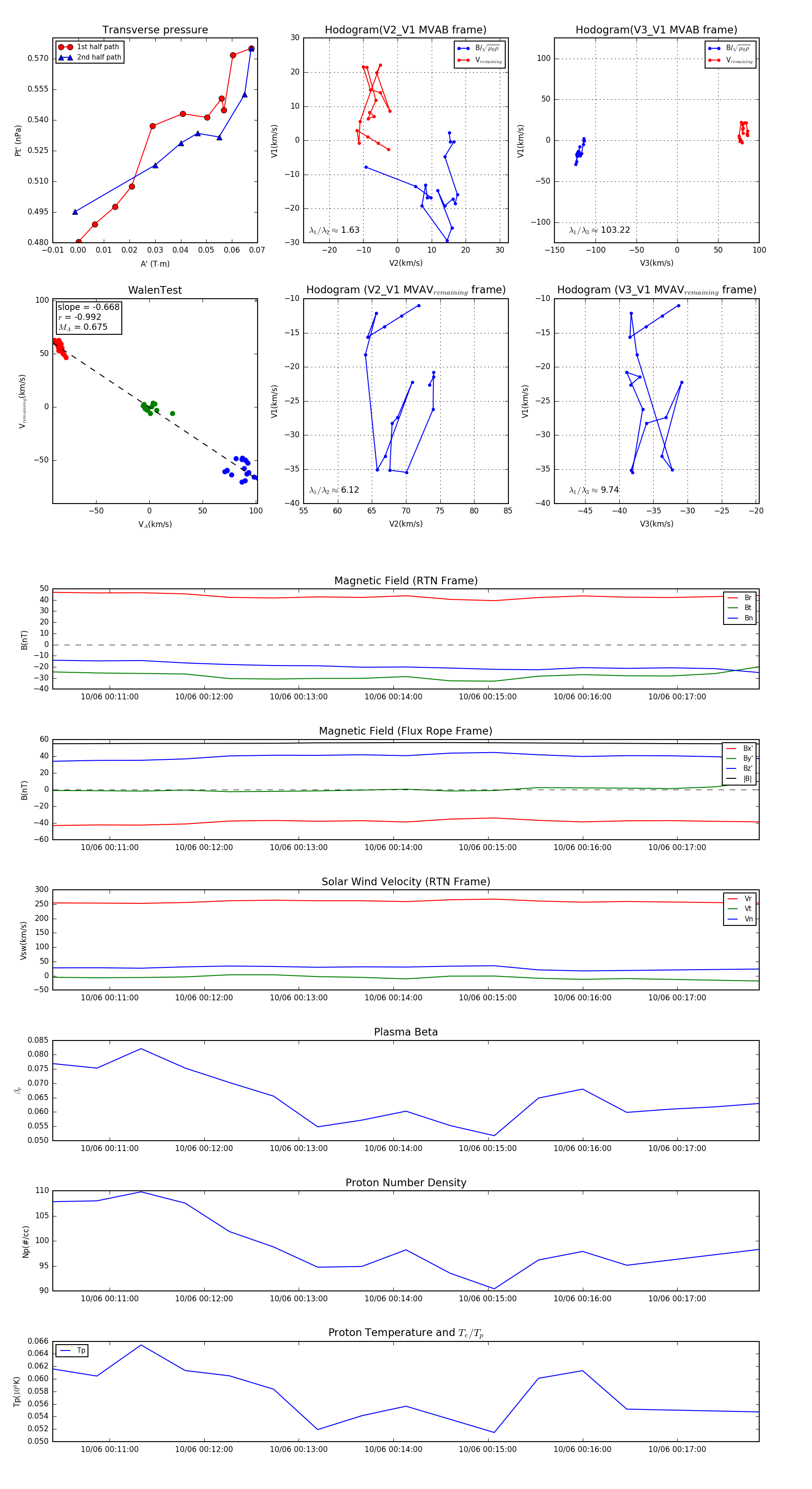
Flux Rope in 2024

Flux Rope Event 2024-10-06 00:10:24 ~ 2024-10-06 00:17:52 (449 seconds)


plot