HOME   LIST
‹–   –›

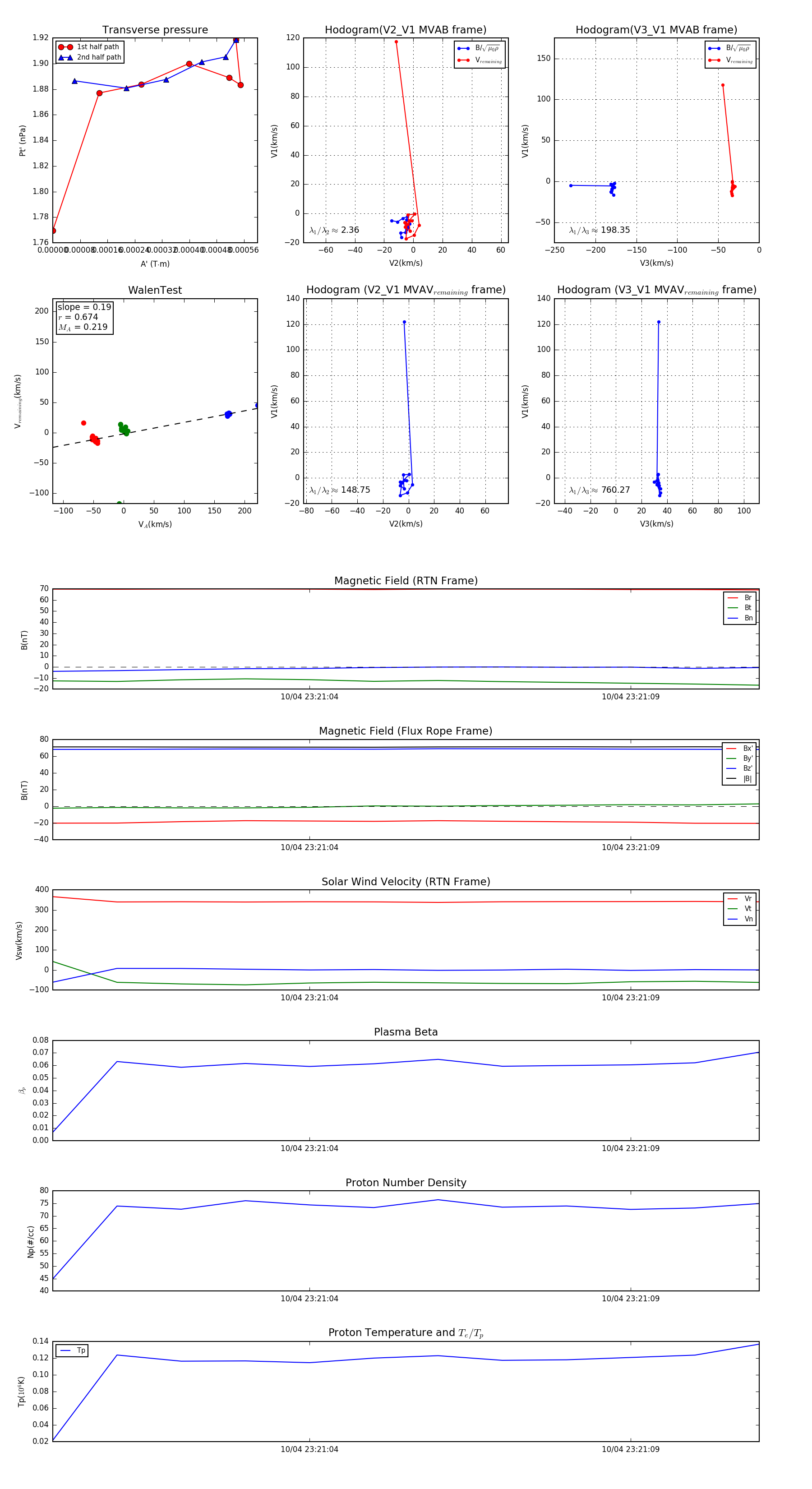
Flux Rope in 2024

Flux Rope Event 2024-10-04 23:21:00 ~ 2024-10-04 23:21:11 (12 seconds)


plot