HOME   LIST
‹–   –›

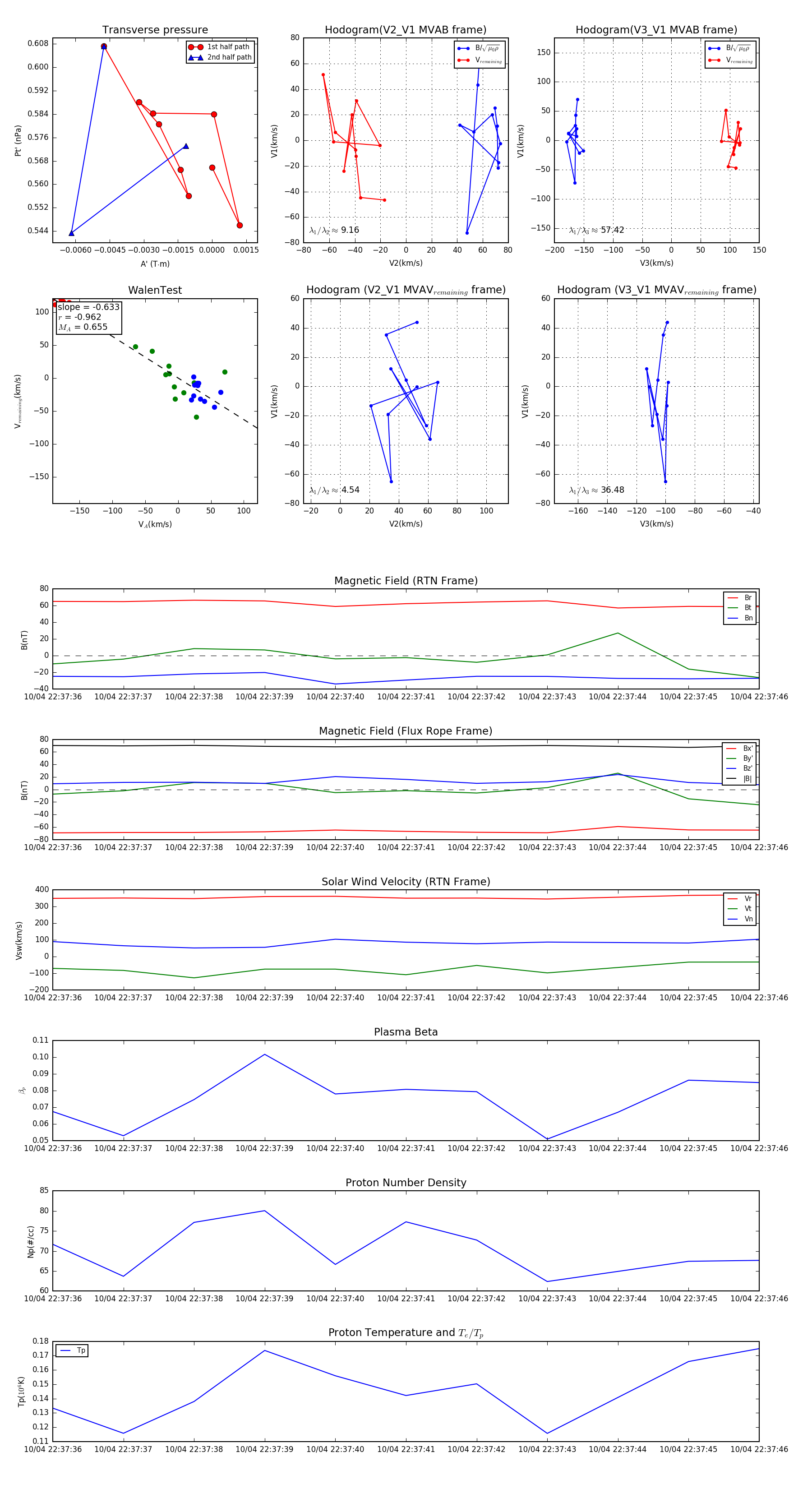
Flux Rope in 2024

Flux Rope Event 2024-10-04 22:37:36 ~ 2024-10-04 22:37:46 (11 seconds)


plot