HOME   LIST
‹–   –›

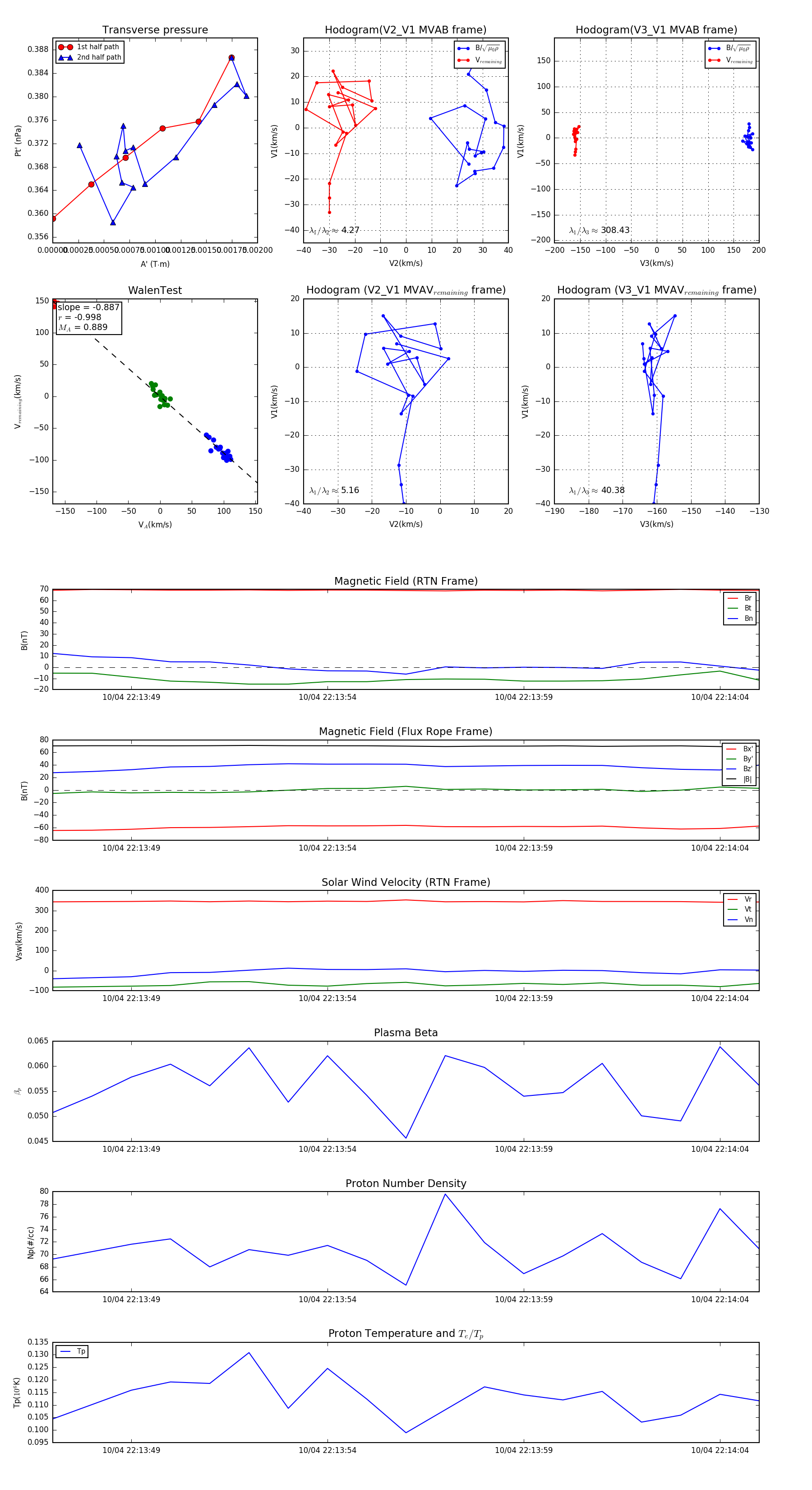
Flux Rope in 2024

Flux Rope Event 2024-10-04 22:13:47 ~ 2024-10-04 22:14:05 (19 seconds)


plot