HOME   LIST
‹–   –›

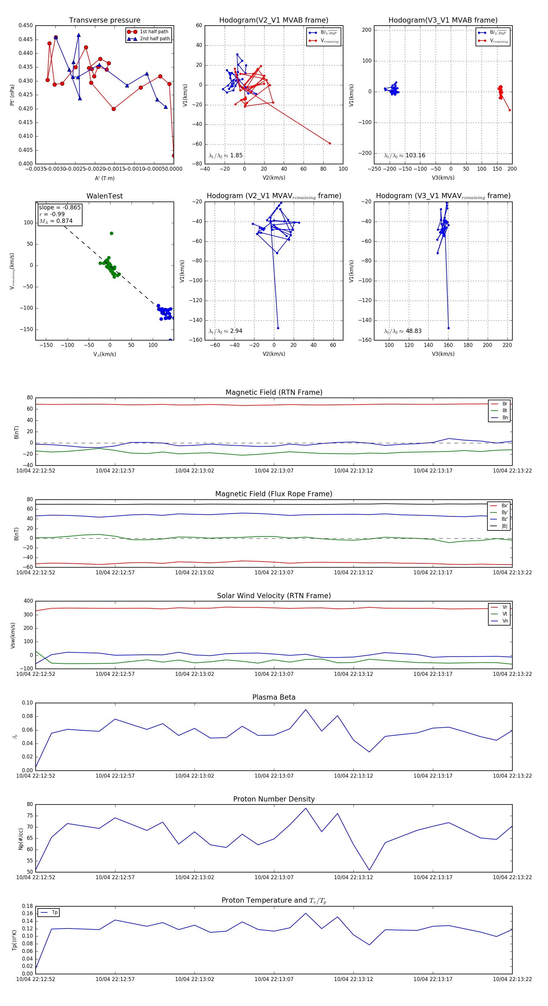
Flux Rope in 2024

Flux Rope Event 2024-10-04 22:12:52 ~ 2024-10-04 22:13:22 (31 seconds)


plot