HOME   LIST
‹–   –›

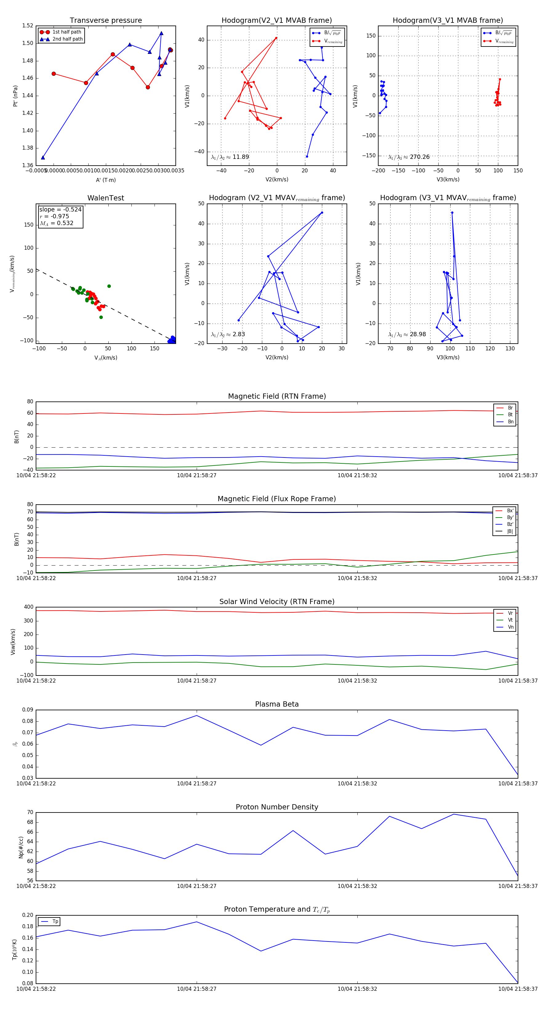
Flux Rope in 2024

Flux Rope Event 2024-10-04 21:58:22 ~ 2024-10-04 21:58:37 (16 seconds)


plot