HOME   LIST
‹–   –›

Flux Rope in 2024

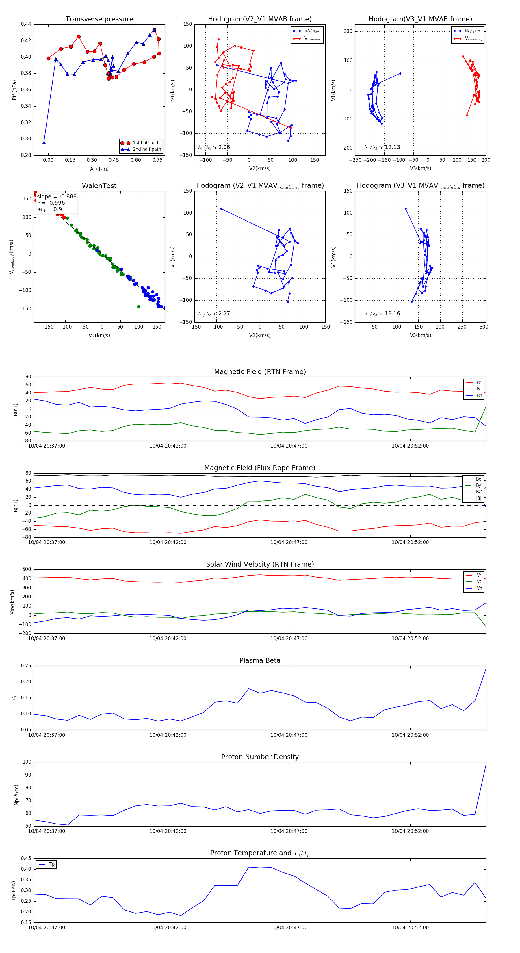
Flux Rope Event 2024-10-04 20:36:28 ~ 2024-10-04 20:55:08 (1121 seconds)


plot