HOME   LIST
‹–   –›

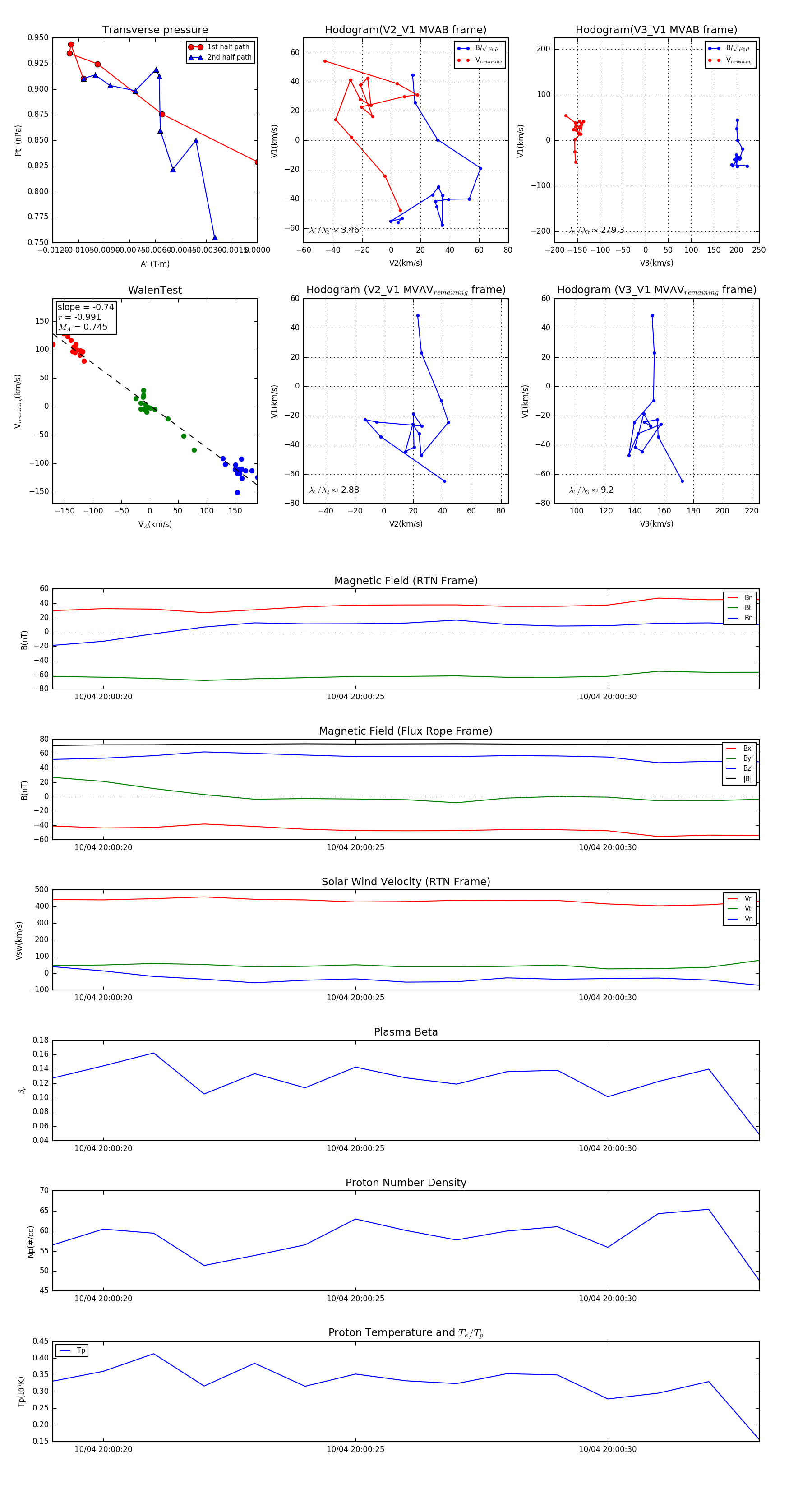
Flux Rope in 2024

Flux Rope Event 2024-10-04 20:00:19 ~ 2024-10-04 20:00:33 (15 seconds)


plot