HOME   LIST
‹–   –›

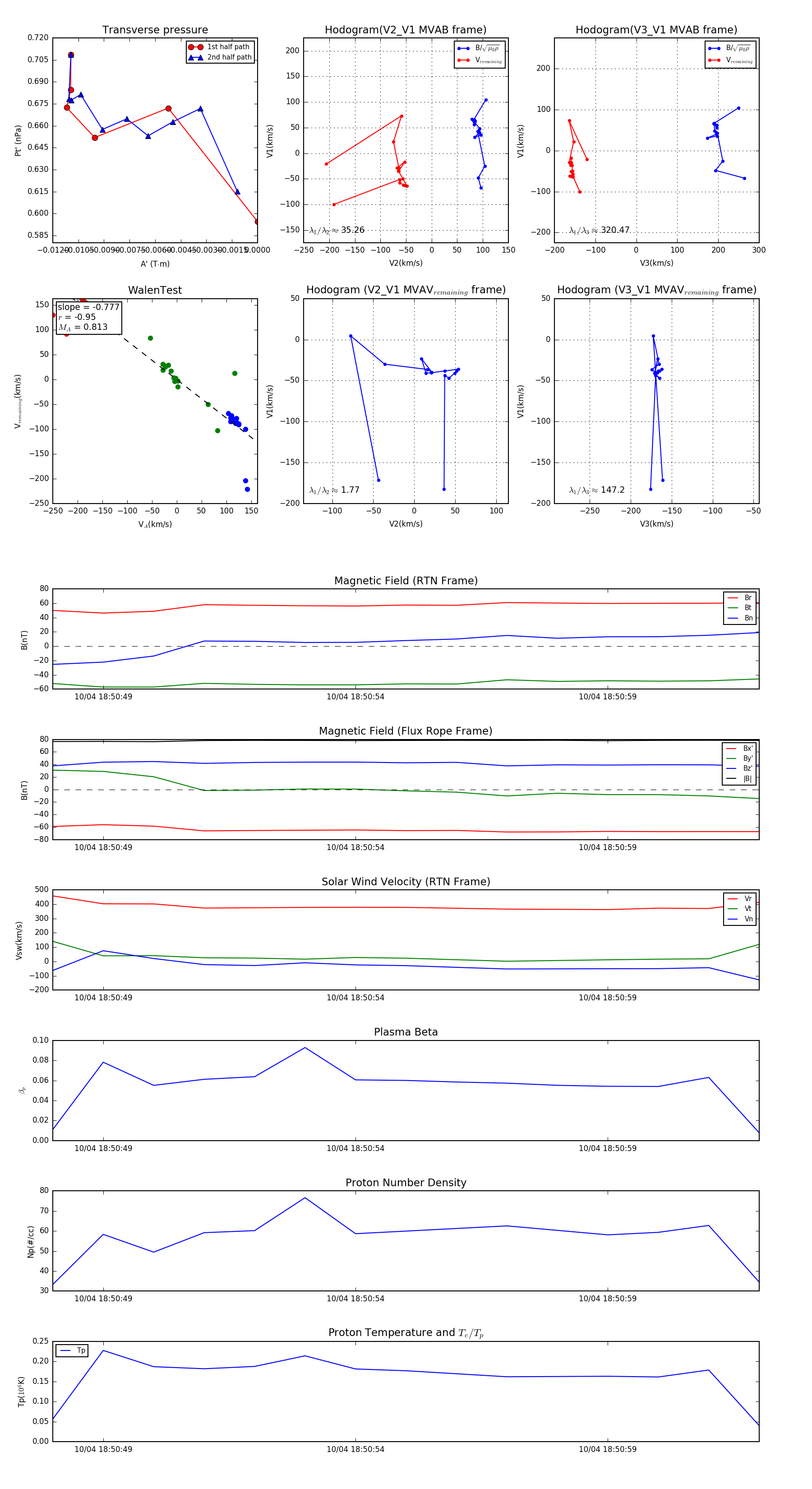
Flux Rope in 2024

Flux Rope Event 2024-10-04 18:50:48 ~ 2024-10-04 18:51:02 (15 seconds)


plot