HOME   LIST
‹–   –›

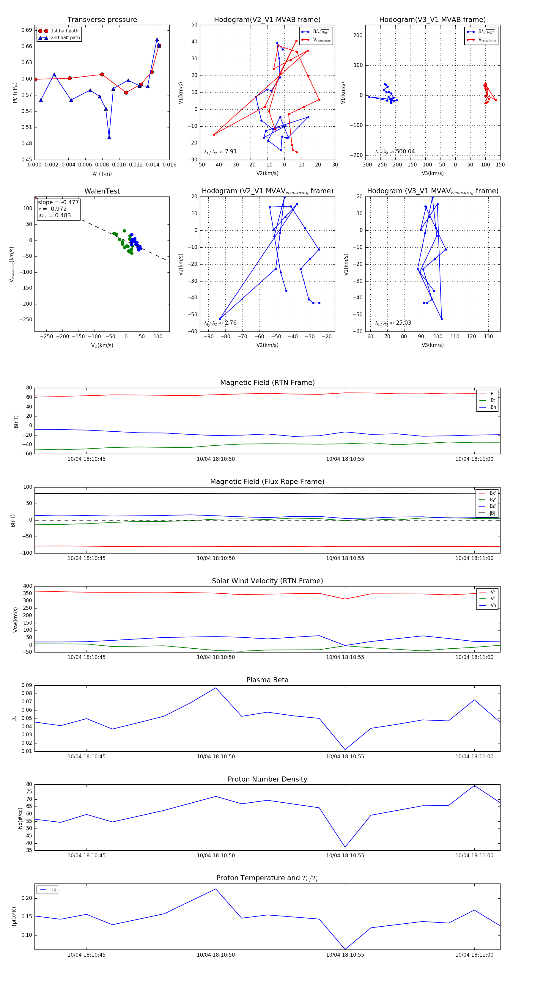
Flux Rope in 2024

Flux Rope Event 2024-10-04 18:10:43 ~ 2024-10-04 18:11:01 (19 seconds)


plot