HOME   LIST
‹–   –›

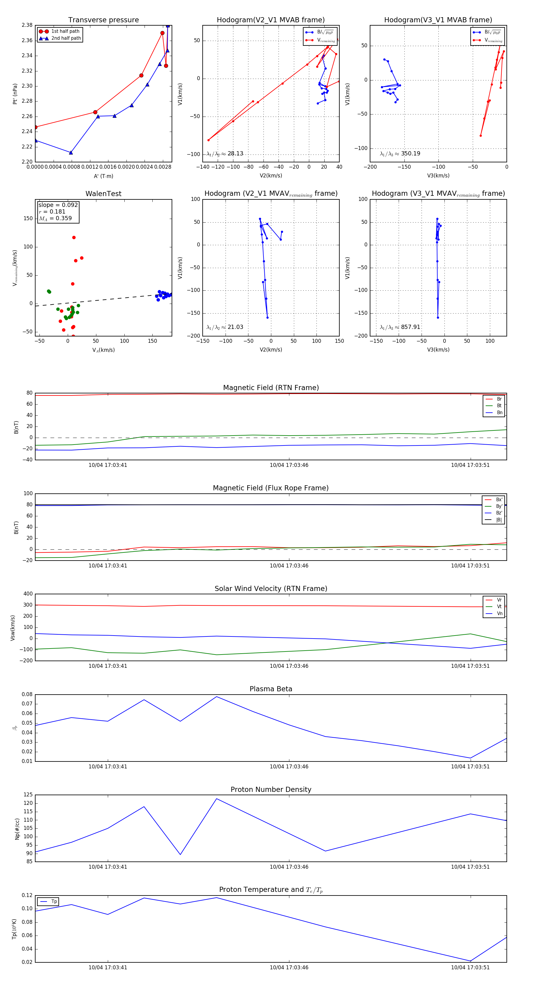
Flux Rope in 2024

Flux Rope Event 2024-10-04 17:03:39 ~ 2024-10-04 17:03:52 (14 seconds)


plot