HOME   LIST
‹–   –›

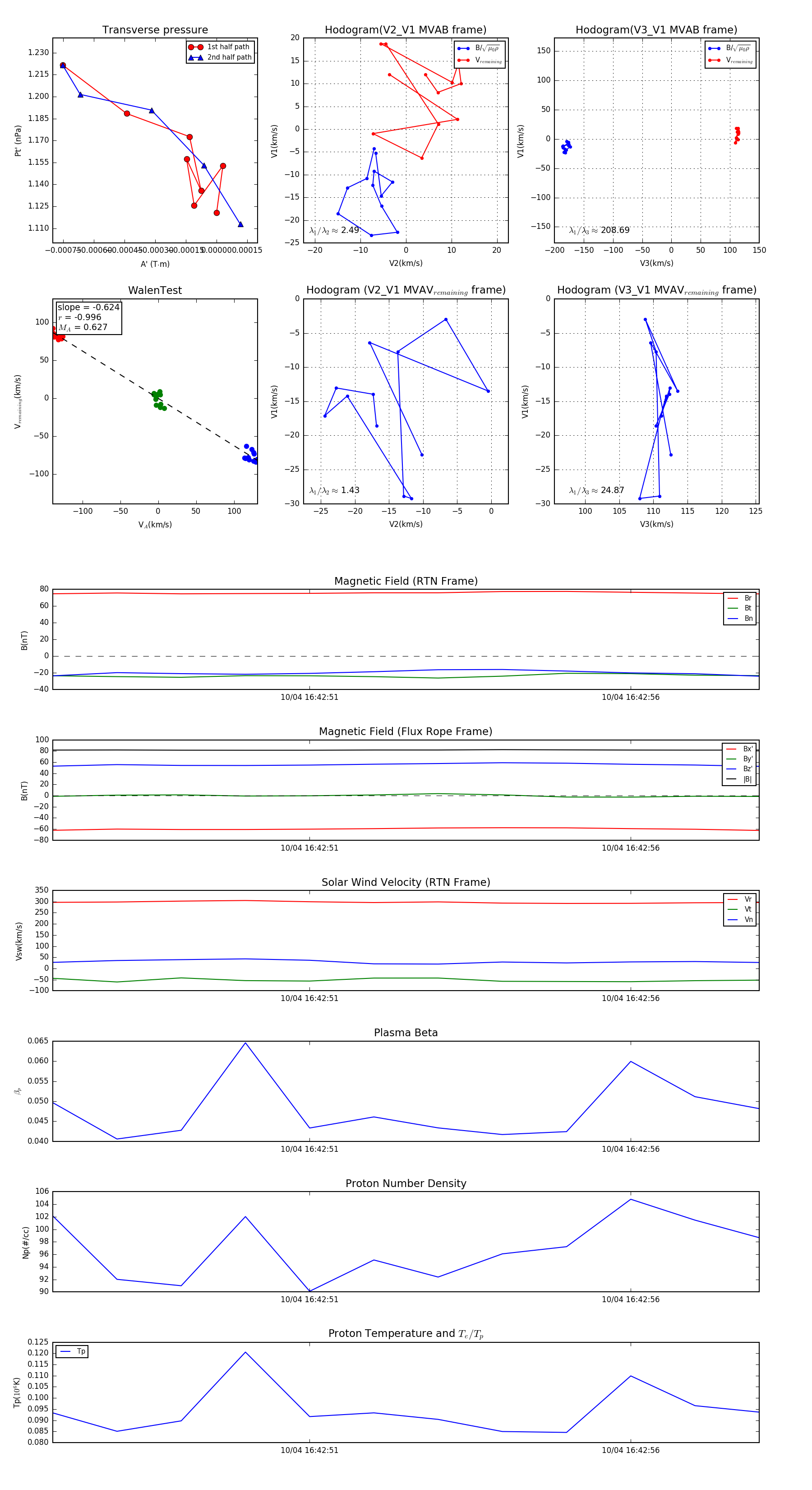
Flux Rope in 2024

Flux Rope Event 2024-10-04 16:42:47 ~ 2024-10-04 16:42:58 (12 seconds)


plot