HOME   LIST
‹–   –›

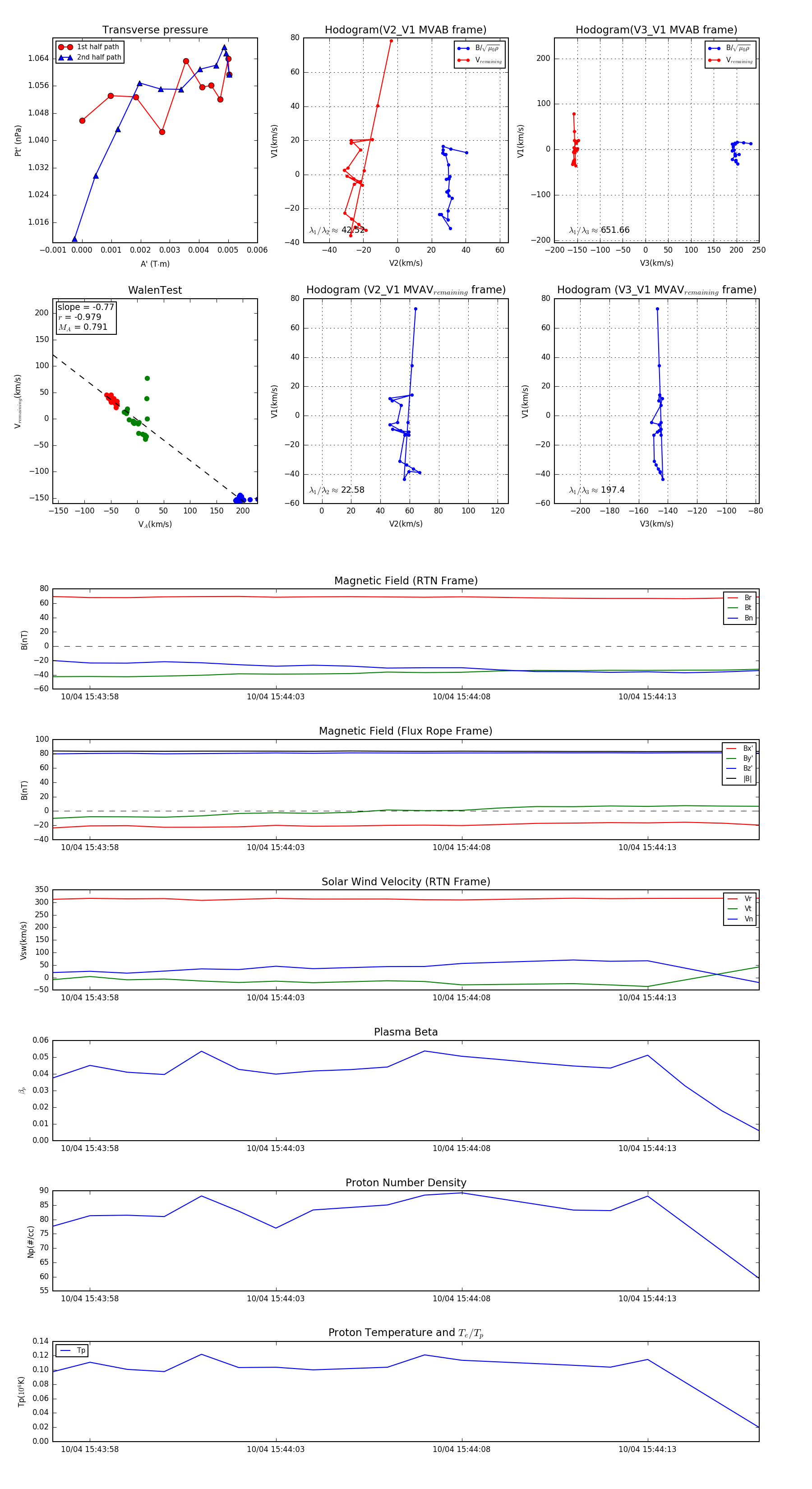
Flux Rope in 2024

Flux Rope Event 2024-10-04 15:43:57 ~ 2024-10-04 15:44:16 (20 seconds)


plot