HOME   LIST
‹–   –›

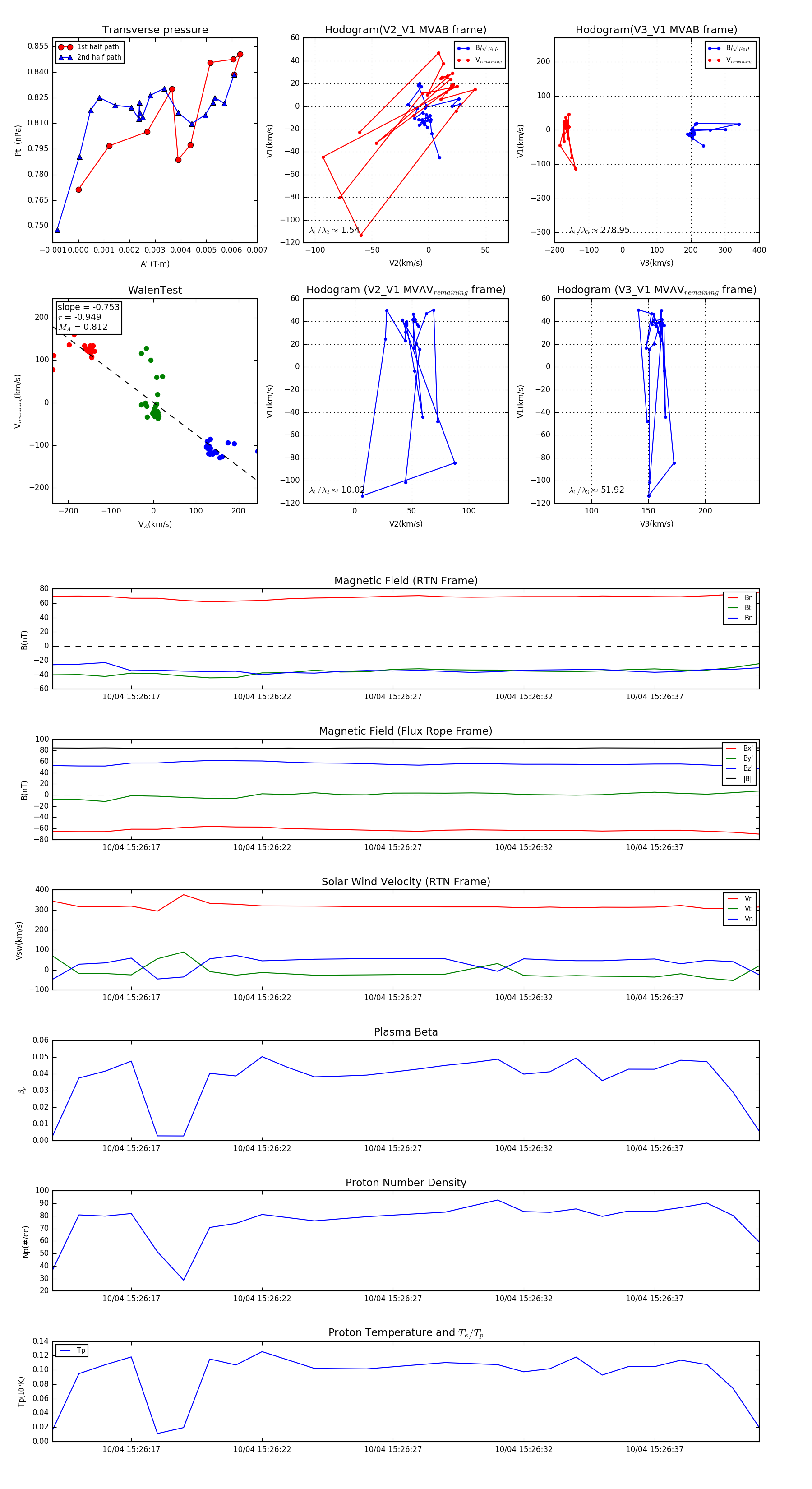
Flux Rope in 2024

Flux Rope Event 2024-10-04 15:26:14 ~ 2024-10-04 15:26:41 (28 seconds)


plot