HOME   LIST
‹–   –›

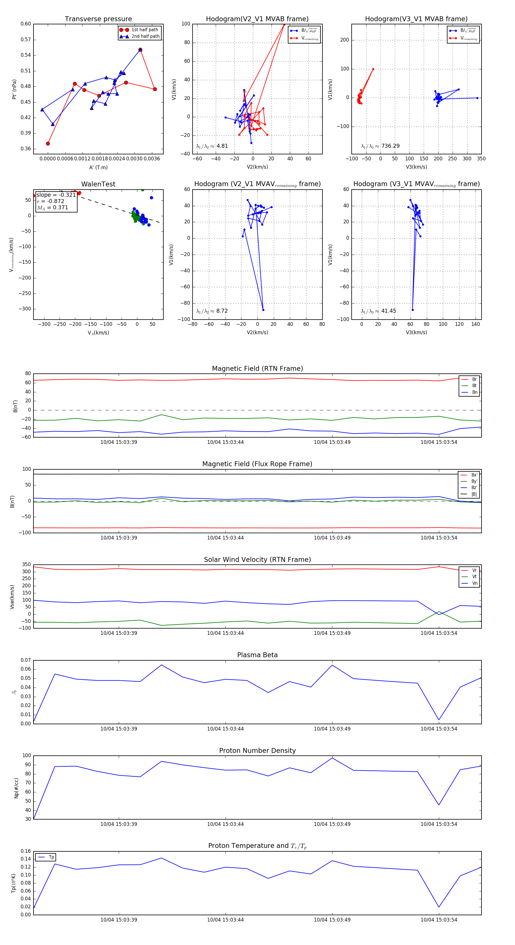
Flux Rope in 2024

Flux Rope Event 2024-10-04 15:03:35 ~ 2024-10-04 15:03:56 (22 seconds)


plot