HOME   LIST
‹–   –›

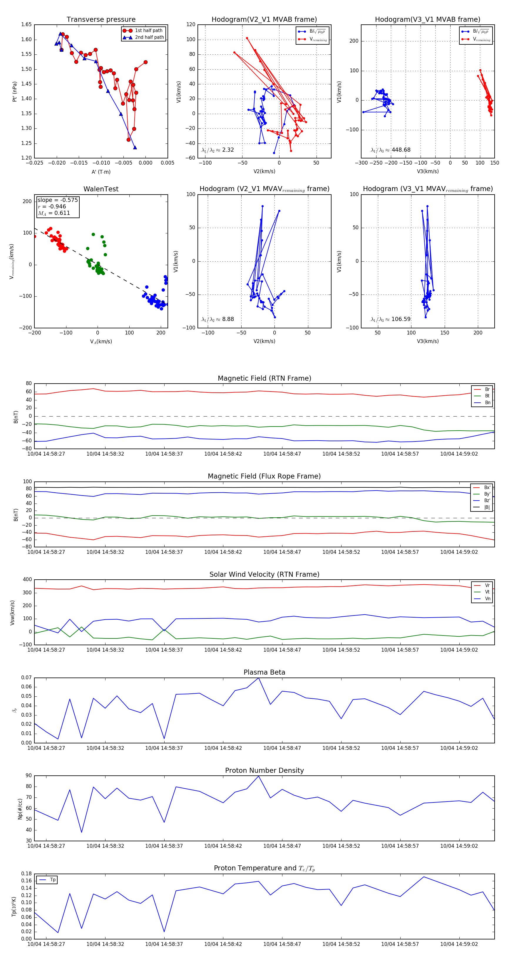
Flux Rope in 2024

Flux Rope Event 2024-10-04 14:58:26 ~ 2024-10-04 14:59:05 (40 seconds)


plot