HOME   LIST
‹–   –›

Flux Rope in 2024

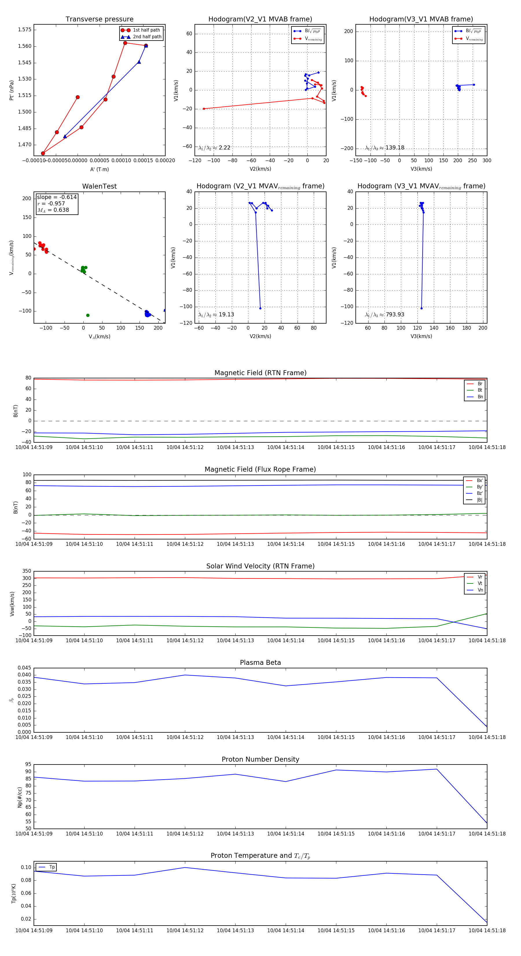
Flux Rope Event 2024-10-04 14:51:09 ~ 2024-10-04 14:51:18 (10 seconds)


plot