HOME   LIST
‹–   –›

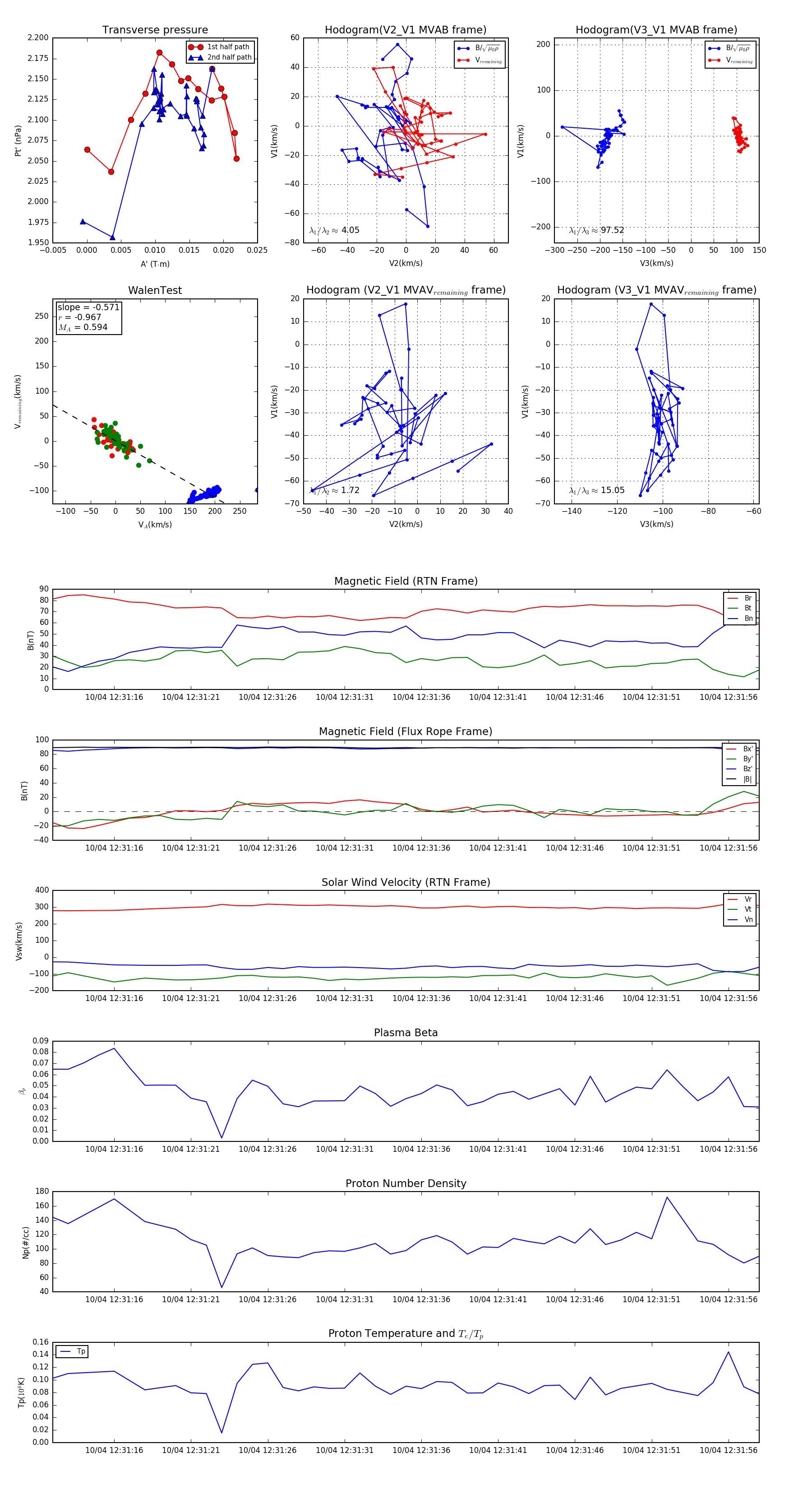
Flux Rope in 2024

Flux Rope Event 2024-10-04 12:31:12 ~ 2024-10-04 12:31:58 (47 seconds)


plot