HOME   LIST
‹–   –›

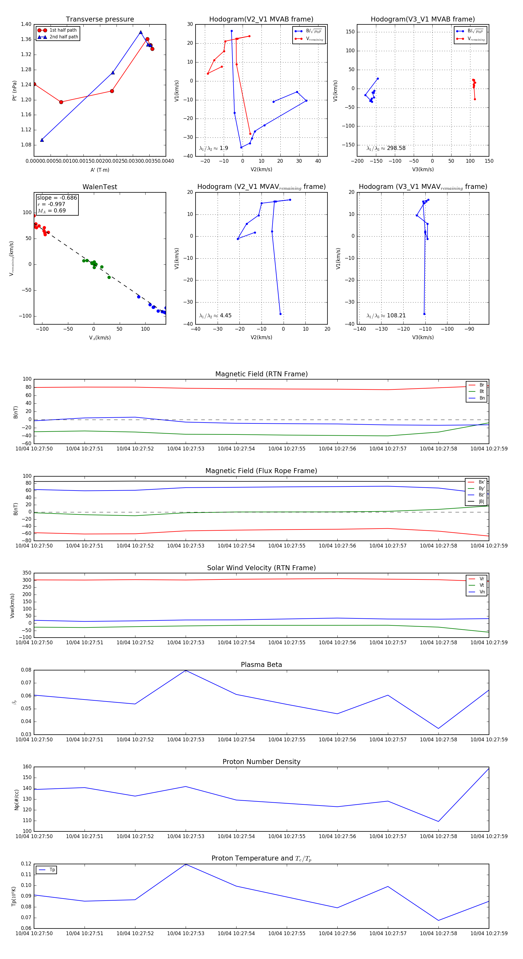
Flux Rope in 2024

Flux Rope Event 2024-10-04 10:27:50 ~ 2024-10-04 10:27:59 (10 seconds)


plot