HOME   LIST
‹–   –›

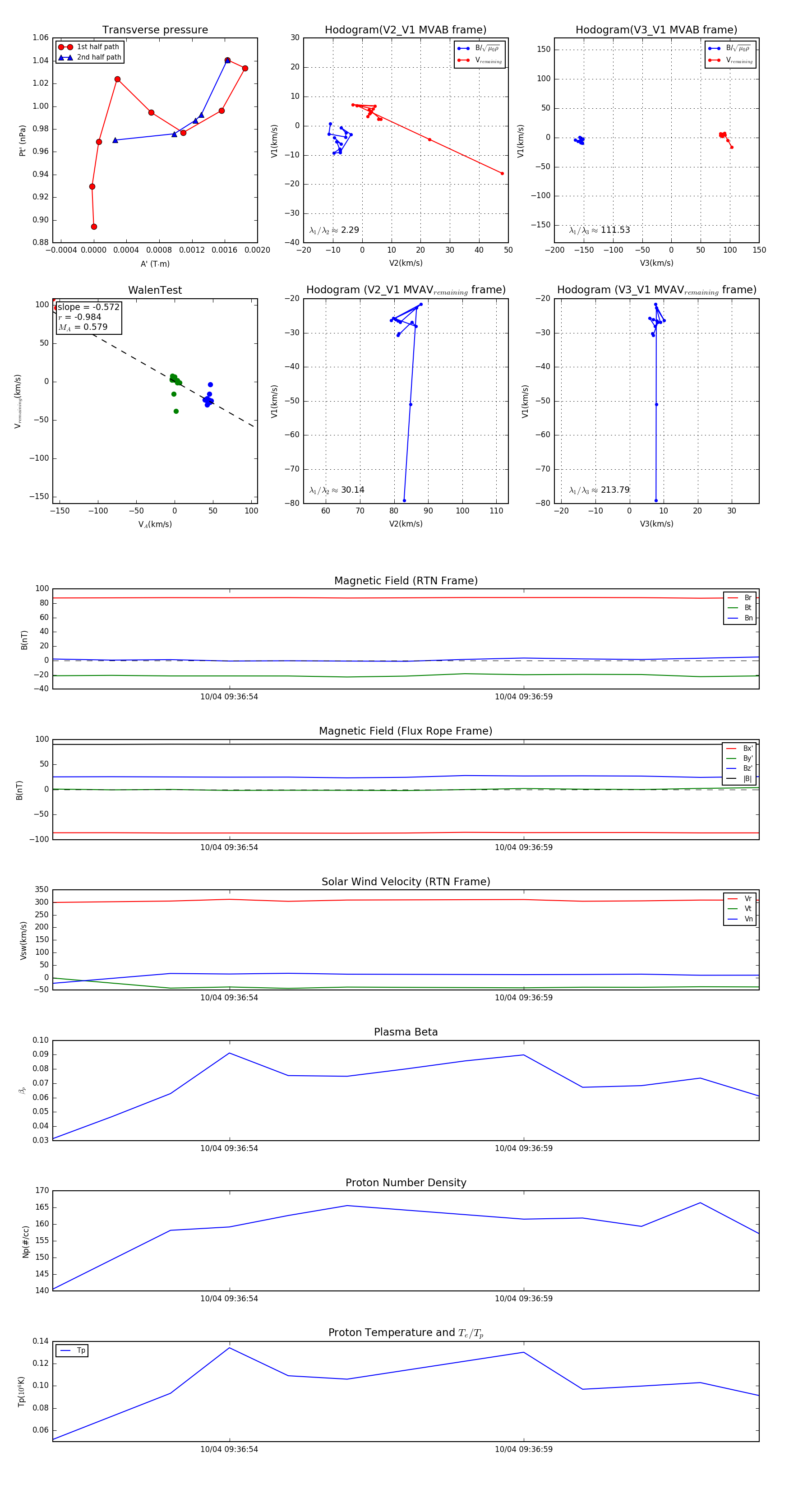
Flux Rope in 2024

Flux Rope Event 2024-10-04 09:36:51 ~ 2024-10-04 09:37:03 (13 seconds)


plot