HOME   LIST
‹–   –›

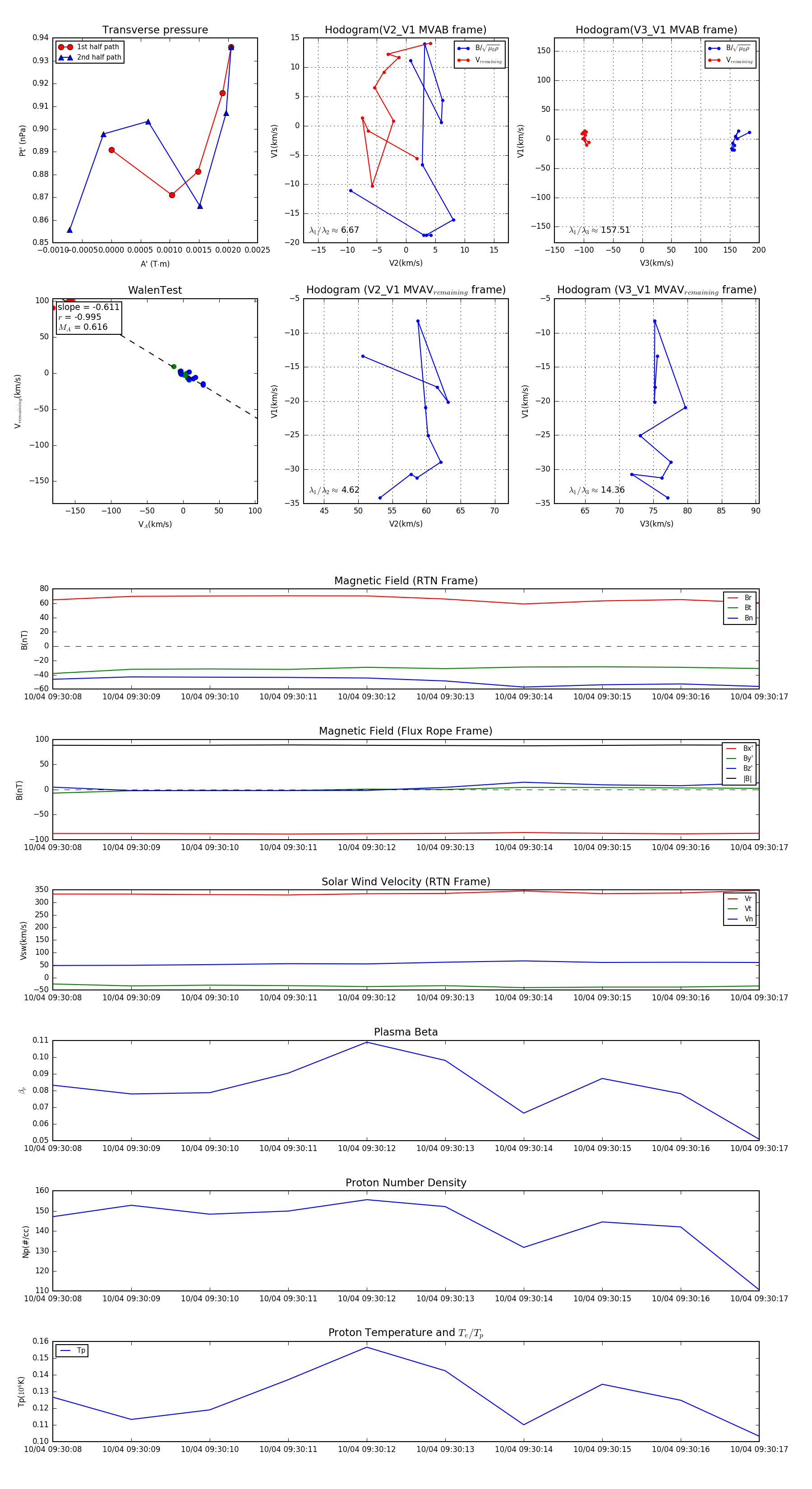
Flux Rope in 2024

Flux Rope Event 2024-10-04 09:30:08 ~ 2024-10-04 09:30:17 (10 seconds)


plot