HOME   LIST
‹–   –›

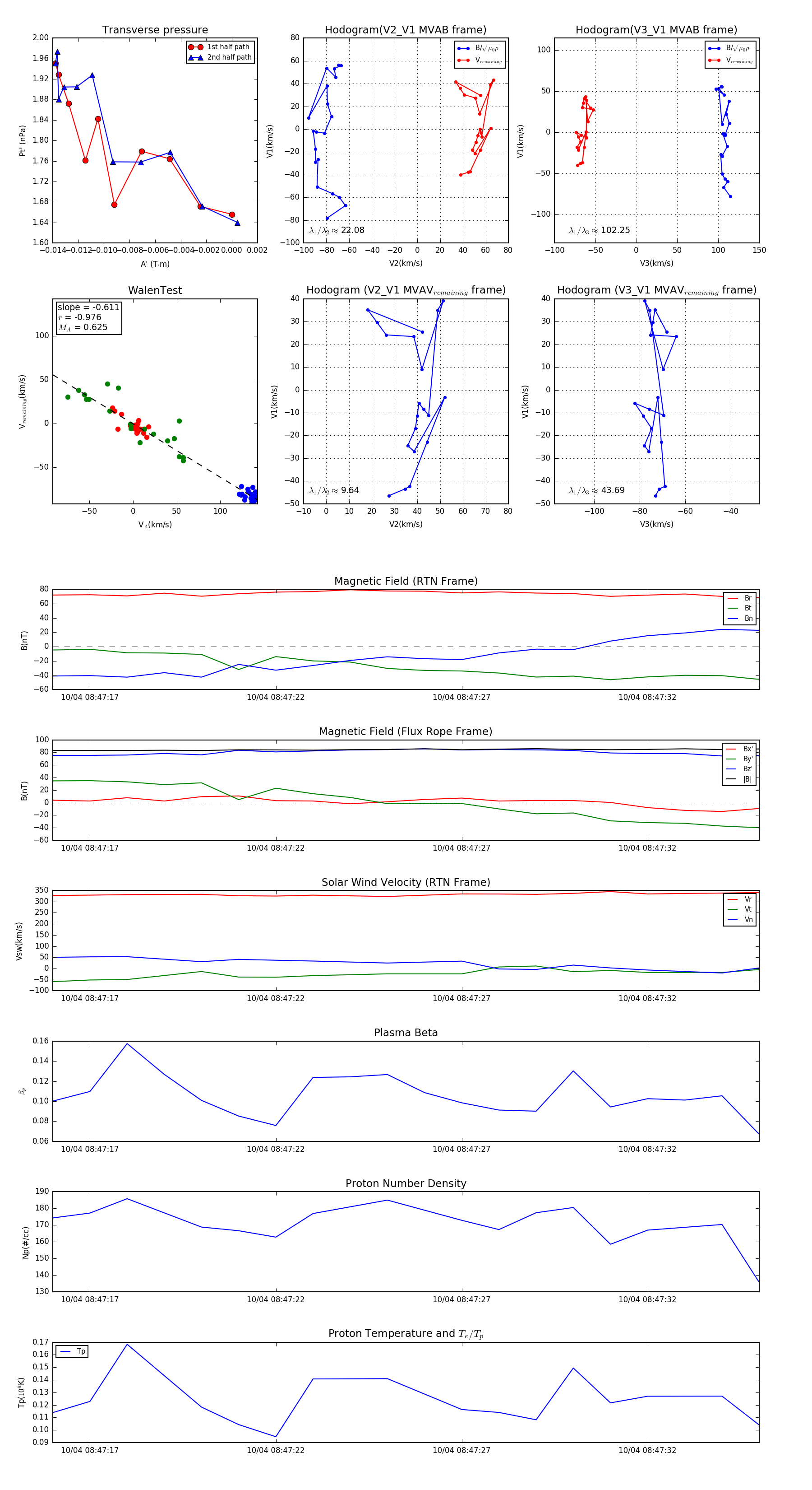
Flux Rope in 2024

Flux Rope Event 2024-10-04 08:47:16 ~ 2024-10-04 08:47:35 (20 seconds)


plot