HOME   LIST
‹–   –›

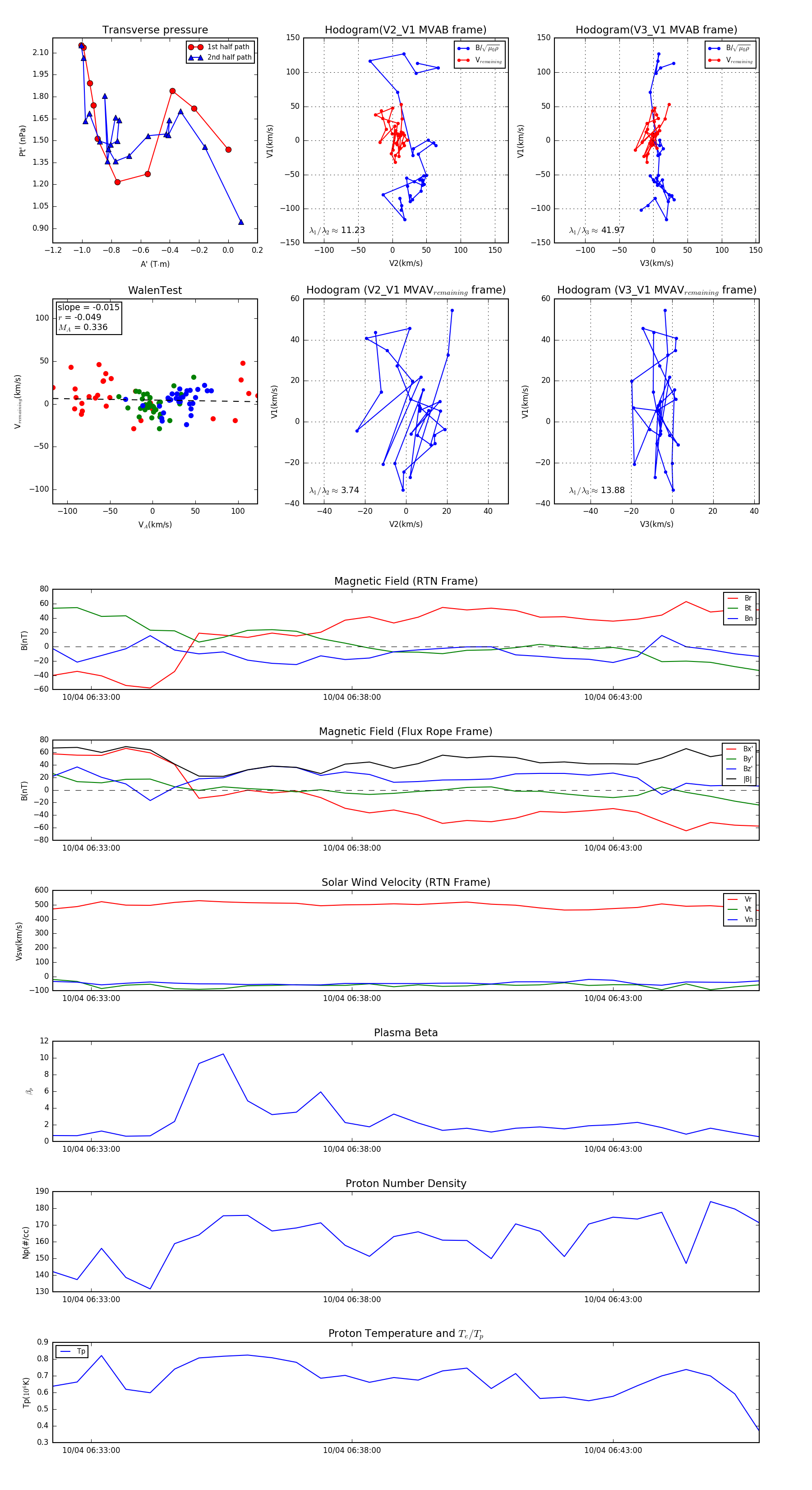
Flux Rope in 2024

Flux Rope Event 2024-10-04 06:32:16 ~ 2024-10-04 06:45:48 (813 seconds)


plot